Cyberark Connectors List . Click the number of connectors to display the connectors page. The psm installation includes a series of supported psm connection components, also known as connectors. You can see the number of connectors that have been installed successfully in each site on the sites page. During psm installation, a series of supported psm connectors are created. This section describes how to install and manage the connectors that you need to enable service functionality. There are several factors that can influence your upgrade of your connector upgrade process, including timing, connector version,. You can use these connectors with the default settings, or you can. Psm enables you to create and use universal connectors that integrate your own. The connectors required in your. We are looking to do a tidy up of our connection components and platforms but i can't seem to find anything that will show what connectors each.
from docs.cyberark.com
We are looking to do a tidy up of our connection components and platforms but i can't seem to find anything that will show what connectors each. During psm installation, a series of supported psm connectors are created. This section describes how to install and manage the connectors that you need to enable service functionality. Psm enables you to create and use universal connectors that integrate your own. Click the number of connectors to display the connectors page. You can use these connectors with the default settings, or you can. There are several factors that can influence your upgrade of your connector upgrade process, including timing, connector version,. The psm installation includes a series of supported psm connection components, also known as connectors. The connectors required in your. You can see the number of connectors that have been installed successfully in each site on the sites page.
Configure the CyberArk Identity Connector for use as a RADIUS server
Cyberark Connectors List You can see the number of connectors that have been installed successfully in each site on the sites page. Click the number of connectors to display the connectors page. You can use these connectors with the default settings, or you can. This section describes how to install and manage the connectors that you need to enable service functionality. We are looking to do a tidy up of our connection components and platforms but i can't seem to find anything that will show what connectors each. You can see the number of connectors that have been installed successfully in each site on the sites page. The connectors required in your. During psm installation, a series of supported psm connectors are created. Psm enables you to create and use universal connectors that integrate your own. The psm installation includes a series of supported psm connection components, also known as connectors. There are several factors that can influence your upgrade of your connector upgrade process, including timing, connector version,.
From www.cyberark.com
Identity Management Workflows CyberArk Cyberark Connectors List There are several factors that can influence your upgrade of your connector upgrade process, including timing, connector version,. You can see the number of connectors that have been installed successfully in each site on the sites page. During psm installation, a series of supported psm connectors are created. The connectors required in your. Click the number of connectors to display. Cyberark Connectors List.
From www.youtube.com
How to Create a Connector User Account CyberArk Identity YouTube Cyberark Connectors List You can use these connectors with the default settings, or you can. There are several factors that can influence your upgrade of your connector upgrade process, including timing, connector version,. During psm installation, a series of supported psm connectors are created. Psm enables you to create and use universal connectors that integrate your own. You can see the number of. Cyberark Connectors List.
From www.acte.in
CyberArk Tutorial For Beginners [ STEPIN ] Cyberark Connectors List During psm installation, a series of supported psm connectors are created. The connectors required in your. We are looking to do a tidy up of our connection components and platforms but i can't seem to find anything that will show what connectors each. There are several factors that can influence your upgrade of your connector upgrade process, including timing, connector. Cyberark Connectors List.
From docs.cyberark.com
Architecture Cyberark Connectors List We are looking to do a tidy up of our connection components and platforms but i can't seem to find anything that will show what connectors each. This section describes how to install and manage the connectors that you need to enable service functionality. The connectors required in your. The psm installation includes a series of supported psm connection components,. Cyberark Connectors List.
From www.youtube.com
Connect to Targets when Dual Control is Enforced CyberArk YouTube Cyberark Connectors List The connectors required in your. Psm enables you to create and use universal connectors that integrate your own. This section describes how to install and manage the connectors that you need to enable service functionality. Click the number of connectors to display the connectors page. There are several factors that can influence your upgrade of your connector upgrade process, including. Cyberark Connectors List.
From timschindler.blog
Creating CyberArk Connection Component / Connector packages Cyberark Connectors List We are looking to do a tidy up of our connection components and platforms but i can't seem to find anything that will show what connectors each. This section describes how to install and manage the connectors that you need to enable service functionality. The psm installation includes a series of supported psm connection components, also known as connectors. During. Cyberark Connectors List.
From docs.cyberark.com
Architecture for PAS Deployment Cyberark Connectors List Click the number of connectors to display the connectors page. The connectors required in your. Psm enables you to create and use universal connectors that integrate your own. The psm installation includes a series of supported psm connection components, also known as connectors. You can use these connectors with the default settings, or you can. You can see the number. Cyberark Connectors List.
From www.zabbix.com
1 CyberArk configuration Cyberark Connectors List You can see the number of connectors that have been installed successfully in each site on the sites page. This section describes how to install and manage the connectors that you need to enable service functionality. Click the number of connectors to display the connectors page. There are several factors that can influence your upgrade of your connector upgrade process,. Cyberark Connectors List.
From timschindler.blog
Creating a CyberArk Privileged Session Manager connection component for Cyberark Connectors List We are looking to do a tidy up of our connection components and platforms but i can't seem to find anything that will show what connectors each. The psm installation includes a series of supported psm connection components, also known as connectors. Click the number of connectors to display the connectors page. Psm enables you to create and use universal. Cyberark Connectors List.
From xypro.com
Enterprise Identity & Access Management XYPRO Technology Corporation Cyberark Connectors List This section describes how to install and manage the connectors that you need to enable service functionality. You can use these connectors with the default settings, or you can. The connectors required in your. During psm installation, a series of supported psm connectors are created. You can see the number of connectors that have been installed successfully in each site. Cyberark Connectors List.
From cyberark-customers.force.com
KB6204 How to disable IWA (Integrated Windows Authentication) for a Cyberark Connectors List We are looking to do a tidy up of our connection components and platforms but i can't seem to find anything that will show what connectors each. There are several factors that can influence your upgrade of your connector upgrade process, including timing, connector version,. This section describes how to install and manage the connectors that you need to enable. Cyberark Connectors List.
From www.youtube.com
2 CyberArk Privilege Cloud Connector Installation YouTube Cyberark Connectors List You can see the number of connectors that have been installed successfully in each site on the sites page. The psm installation includes a series of supported psm connection components, also known as connectors. Click the number of connectors to display the connectors page. During psm installation, a series of supported psm connectors are created. Psm enables you to create. Cyberark Connectors List.
From www.youtube.com
How to Install and Register Connector CyberArk Identity YouTube Cyberark Connectors List You can use these connectors with the default settings, or you can. Click the number of connectors to display the connectors page. The psm installation includes a series of supported psm connection components, also known as connectors. This section describes how to install and manage the connectors that you need to enable service functionality. Psm enables you to create and. Cyberark Connectors List.
From developer.cyberark.com
Syncing the Enterprise Onpremises World of Security With DevOps Cyberark Connectors List This section describes how to install and manage the connectors that you need to enable service functionality. There are several factors that can influence your upgrade of your connector upgrade process, including timing, connector version,. The connectors required in your. The psm installation includes a series of supported psm connection components, also known as connectors. During psm installation, a series. Cyberark Connectors List.
From cyberark-customers.force.com
Changing CyberArk Identity Connector log locations Cyberark Connectors List We are looking to do a tidy up of our connection components and platforms but i can't seem to find anything that will show what connectors each. The connectors required in your. Psm enables you to create and use universal connectors that integrate your own. You can use these connectors with the default settings, or you can. Click the number. Cyberark Connectors List.
From docs.cyberark.com
Configure the CyberArk Identity Connector for use as a RADIUS server Cyberark Connectors List Psm enables you to create and use universal connectors that integrate your own. You can see the number of connectors that have been installed successfully in each site on the sites page. We are looking to do a tidy up of our connection components and platforms but i can't seem to find anything that will show what connectors each. This. Cyberark Connectors List.
From docs.cyberark.com
to CyberArk Identity Cyberark Connectors List You can see the number of connectors that have been installed successfully in each site on the sites page. The psm installation includes a series of supported psm connection components, also known as connectors. There are several factors that can influence your upgrade of your connector upgrade process, including timing, connector version,. You can use these connectors with the default. Cyberark Connectors List.
From www.youtube.com
Connect to Systems Using Privileged Session Manager for Windows Cyberark Connectors List You can use these connectors with the default settings, or you can. The connectors required in your. Click the number of connectors to display the connectors page. This section describes how to install and manage the connectors that you need to enable service functionality. Psm enables you to create and use universal connectors that integrate your own. The psm installation. Cyberark Connectors List.
From support.pingidentity.com
CyberArk Core Privileged Access Security Solution SSO Cyberark Connectors List During psm installation, a series of supported psm connectors are created. Psm enables you to create and use universal connectors that integrate your own. Click the number of connectors to display the connectors page. You can see the number of connectors that have been installed successfully in each site on the sites page. You can use these connectors with the. Cyberark Connectors List.
From thebananastand.duo.com
CyberArk Privileged Account Security Solution Duo Security Cyberark Connectors List Click the number of connectors to display the connectors page. Psm enables you to create and use universal connectors that integrate your own. The psm installation includes a series of supported psm connection components, also known as connectors. You can see the number of connectors that have been installed successfully in each site on the sites page. You can use. Cyberark Connectors List.
From blog.johnjoyner.net
Azure Sentinel updates New Data Connector UX, AWS live, CyberArk Cyberark Connectors List You can see the number of connectors that have been installed successfully in each site on the sites page. There are several factors that can influence your upgrade of your connector upgrade process, including timing, connector version,. This section describes how to install and manage the connectors that you need to enable service functionality. Click the number of connectors to. Cyberark Connectors List.
From timschindler.blog
Creating a Universal iDRAC CyberArk PSM Connector with ifelse Cyberark Connectors List This section describes how to install and manage the connectors that you need to enable service functionality. We are looking to do a tidy up of our connection components and platforms but i can't seem to find anything that will show what connectors each. You can see the number of connectors that have been installed successfully in each site on. Cyberark Connectors List.
From www.youtube.com
Configuring the connector in CyberArk Identity YouTube Cyberark Connectors List Click the number of connectors to display the connectors page. There are several factors that can influence your upgrade of your connector upgrade process, including timing, connector version,. You can see the number of connectors that have been installed successfully in each site on the sites page. Psm enables you to create and use universal connectors that integrate your own.. Cyberark Connectors List.
From www.youtube.com
Creating PSM Connectors in CyberArk (MFA based) YouTube Cyberark Connectors List The connectors required in your. Click the number of connectors to display the connectors page. We are looking to do a tidy up of our connection components and platforms but i can't seem to find anything that will show what connectors each. Psm enables you to create and use universal connectors that integrate your own. You can see the number. Cyberark Connectors List.
From support.expel.io
CyberArk Identity setup for Workbench Expel Help Center Cyberark Connectors List You can see the number of connectors that have been installed successfully in each site on the sites page. There are several factors that can influence your upgrade of your connector upgrade process, including timing, connector version,. During psm installation, a series of supported psm connectors are created. You can use these connectors with the default settings, or you can.. Cyberark Connectors List.
From www.youtube.com
How to Setup CyberArk iDaptive Connector, access your local AD and Cyberark Connectors List There are several factors that can influence your upgrade of your connector upgrade process, including timing, connector version,. You can see the number of connectors that have been installed successfully in each site on the sites page. During psm installation, a series of supported psm connectors are created. The psm installation includes a series of supported psm connection components, also. Cyberark Connectors List.
From docs.cyberark.com
Configure the CyberArk Identity Connector for use as a RADIUS server Cyberark Connectors List You can use these connectors with the default settings, or you can. The psm installation includes a series of supported psm connection components, also known as connectors. There are several factors that can influence your upgrade of your connector upgrade process, including timing, connector version,. This section describes how to install and manage the connectors that you need to enable. Cyberark Connectors List.
From docs.cyberark.com
MFA for VPN (CyberArk Identity Connector as a RADIUS server) Cyberark Connectors List Psm enables you to create and use universal connectors that integrate your own. The connectors required in your. Click the number of connectors to display the connectors page. You can use these connectors with the default settings, or you can. You can see the number of connectors that have been installed successfully in each site on the sites page. There. Cyberark Connectors List.
From cyberark-customers.force.com
CyberArk Identity How does an administrator check the CyberArk Cyberark Connectors List We are looking to do a tidy up of our connection components and platforms but i can't seem to find anything that will show what connectors each. You can see the number of connectors that have been installed successfully in each site on the sites page. Psm enables you to create and use universal connectors that integrate your own. You. Cyberark Connectors List.
From bluecatnetworks.com
Secure BlueCat root access credentials with CyberArk BlueCat Networks Cyberark Connectors List This section describes how to install and manage the connectors that you need to enable service functionality. You can see the number of connectors that have been installed successfully in each site on the sites page. We are looking to do a tidy up of our connection components and platforms but i can't seem to find anything that will show. Cyberark Connectors List.
From cyberark-customers.force.com
CyberArk Identity How to see CyberArk Identity Connector Events Cyberark Connectors List We are looking to do a tidy up of our connection components and platforms but i can't seem to find anything that will show what connectors each. You can see the number of connectors that have been installed successfully in each site on the sites page. You can use these connectors with the default settings, or you can. The connectors. Cyberark Connectors List.
From www.youtube.com
1 CyberArk Solution Components YouTube Cyberark Connectors List You can use these connectors with the default settings, or you can. Psm enables you to create and use universal connectors that integrate your own. This section describes how to install and manage the connectors that you need to enable service functionality. There are several factors that can influence your upgrade of your connector upgrade process, including timing, connector version,.. Cyberark Connectors List.
From community.cyberark.com
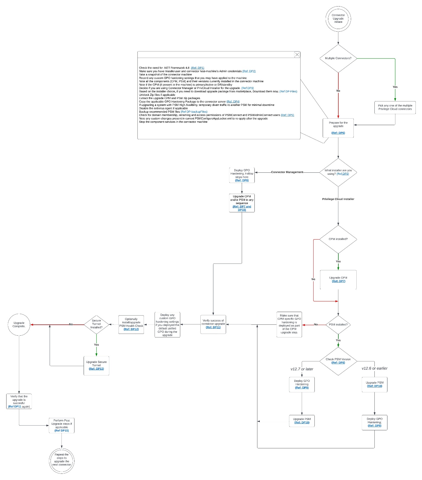
Upgrading Your CyberArk Privilege Cloud Connectors A Comprehensive Guide Cyberark Connectors List The psm installation includes a series of supported psm connection components, also known as connectors. During psm installation, a series of supported psm connectors are created. Click the number of connectors to display the connectors page. We are looking to do a tidy up of our connection components and platforms but i can't seem to find anything that will show. Cyberark Connectors List.
From docs.cyberark.com
CyberArk Identity Connector requirements Cyberark Connectors List Psm enables you to create and use universal connectors that integrate your own. During psm installation, a series of supported psm connectors are created. There are several factors that can influence your upgrade of your connector upgrade process, including timing, connector version,. We are looking to do a tidy up of our connection components and platforms but i can't seem. Cyberark Connectors List.
From www.youtube.com
Cyberark PSMAWSPowershell Connection Component YouTube Cyberark Connectors List You can use these connectors with the default settings, or you can. We are looking to do a tidy up of our connection components and platforms but i can't seem to find anything that will show what connectors each. The connectors required in your. Psm enables you to create and use universal connectors that integrate your own. This section describes. Cyberark Connectors List.