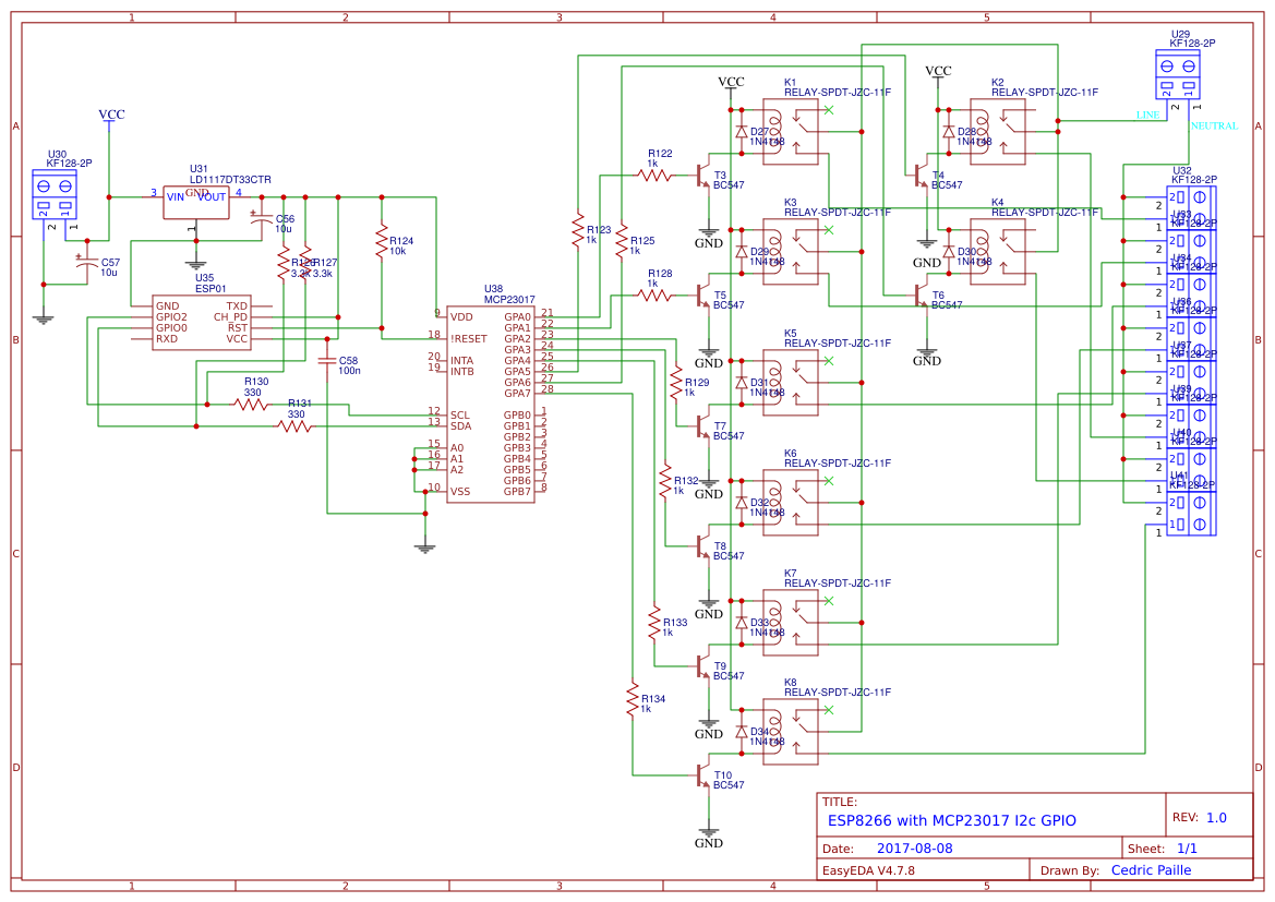
Esp8266 Relay Board Schematic . This tutorial explains how to. learn how to use relay module with esp8266 nodemcu to control ac household appliances using arduino. we connect esp8266 wifi serial transceiver module to esp01/01s relay module so that we can control the relay via wifi. It is fairly easy to turn that into a wifi controlled 4. what is it and why use the wifi esp8266 relay board? using a relay with the esp8266 is a great way to control ac household appliances remotely. a popular relay board that is available at the chinese webstores is a 4 channel opto isolated relay module. We developed this board for you to create any automation application with wifi control. Arduino is not mandatory as it is used just to program the esp8266 module i.e. the code is transferred from the computer to the esp8266 via the jp2 connector terminals. In order to control a relay from anywhere in the world, you need to make the connections as per the following circuit diagram. 2 for power (+3v3 and gnd) and 2 for.
from create.arduino.cc
a popular relay board that is available at the chinese webstores is a 4 channel opto isolated relay module. Arduino is not mandatory as it is used just to program the esp8266 module i.e. we connect esp8266 wifi serial transceiver module to esp01/01s relay module so that we can control the relay via wifi. what is it and why use the wifi esp8266 relay board? It is fairly easy to turn that into a wifi controlled 4. This tutorial explains how to. using a relay with the esp8266 is a great way to control ac household appliances remotely. 2 for power (+3v3 and gnd) and 2 for. In order to control a relay from anywhere in the world, you need to make the connections as per the following circuit diagram. the code is transferred from the computer to the esp8266 via the jp2 connector terminals.
ESP8266 4Channel Relay Module Home Automation Project Arduino
Esp8266 Relay Board Schematic We developed this board for you to create any automation application with wifi control. In order to control a relay from anywhere in the world, you need to make the connections as per the following circuit diagram. This tutorial explains how to. using a relay with the esp8266 is a great way to control ac household appliances remotely. a popular relay board that is available at the chinese webstores is a 4 channel opto isolated relay module. the code is transferred from the computer to the esp8266 via the jp2 connector terminals. We developed this board for you to create any automation application with wifi control. learn how to use relay module with esp8266 nodemcu to control ac household appliances using arduino. 2 for power (+3v3 and gnd) and 2 for. Arduino is not mandatory as it is used just to program the esp8266 module i.e. we connect esp8266 wifi serial transceiver module to esp01/01s relay module so that we can control the relay via wifi. what is it and why use the wifi esp8266 relay board? It is fairly easy to turn that into a wifi controlled 4.
From www.pcb-hero.com
Wifi IoT ESP8266 Relay Board Schematic PCB HERO Esp8266 Relay Board Schematic This tutorial explains how to. using a relay with the esp8266 is a great way to control ac household appliances remotely. a popular relay board that is available at the chinese webstores is a 4 channel opto isolated relay module. learn how to use relay module with esp8266 nodemcu to control ac household appliances using arduino. . Esp8266 Relay Board Schematic.
From usermanualflor.z21.web.core.windows.net
Esp8266 Relay Board Schematic Esp8266 Relay Board Schematic Arduino is not mandatory as it is used just to program the esp8266 module i.e. the code is transferred from the computer to the esp8266 via the jp2 connector terminals. In order to control a relay from anywhere in the world, you need to make the connections as per the following circuit diagram. This tutorial explains how to. We. Esp8266 Relay Board Schematic.
From www.vrogue.co
Wifi Iot Esp8266 Relay Board Schematic Hackster Io vrogue.co Esp8266 Relay Board Schematic a popular relay board that is available at the chinese webstores is a 4 channel opto isolated relay module. using a relay with the esp8266 is a great way to control ac household appliances remotely. we connect esp8266 wifi serial transceiver module to esp01/01s relay module so that we can control the relay via wifi. 2 for. Esp8266 Relay Board Schematic.
From guidedbcindy.z21.web.core.windows.net
Esp8266 Relay Module Schematic Esp8266 Relay Board Schematic learn how to use relay module with esp8266 nodemcu to control ac household appliances using arduino. the code is transferred from the computer to the esp8266 via the jp2 connector terminals. a popular relay board that is available at the chinese webstores is a 4 channel opto isolated relay module. We developed this board for you to. Esp8266 Relay Board Schematic.
From gbu-taganskij.ru
Wifi IoT ESP8266 Relay Board Schematic, 42 OFF Esp8266 Relay Board Schematic learn how to use relay module with esp8266 nodemcu to control ac household appliances using arduino. This tutorial explains how to. using a relay with the esp8266 is a great way to control ac household appliances remotely. the code is transferred from the computer to the esp8266 via the jp2 connector terminals. what is it and. Esp8266 Relay Board Schematic.
From manualdiagramausterlitz.z19.web.core.windows.net
Esp8266 Relay Board Schematic Esp8266 Relay Board Schematic 2 for power (+3v3 and gnd) and 2 for. we connect esp8266 wifi serial transceiver module to esp01/01s relay module so that we can control the relay via wifi. This tutorial explains how to. We developed this board for you to create any automation application with wifi control. Arduino is not mandatory as it is used just to program. Esp8266 Relay Board Schematic.
From manualfixbrandt.z19.web.core.windows.net
Esp8266 Relay Board Schematic Esp8266 Relay Board Schematic In order to control a relay from anywhere in the world, you need to make the connections as per the following circuit diagram. what is it and why use the wifi esp8266 relay board? a popular relay board that is available at the chinese webstores is a 4 channel opto isolated relay module. Arduino is not mandatory as. Esp8266 Relay Board Schematic.
From wiredatao2domi.z4.web.core.windows.net
Esp8266 Relay Board Schematic Esp8266 Relay Board Schematic we connect esp8266 wifi serial transceiver module to esp01/01s relay module so that we can control the relay via wifi. In order to control a relay from anywhere in the world, you need to make the connections as per the following circuit diagram. We developed this board for you to create any automation application with wifi control. what. Esp8266 Relay Board Schematic.
From www.pcbway.com
ESP8266 8 Channel Relay Module , Home Automation Relay Board Share Esp8266 Relay Board Schematic This tutorial explains how to. We developed this board for you to create any automation application with wifi control. In order to control a relay from anywhere in the world, you need to make the connections as per the following circuit diagram. a popular relay board that is available at the chinese webstores is a 4 channel opto isolated. Esp8266 Relay Board Schematic.
From www.electronics-lab.com
Home Automation using NodeMCU (ESP8266) board Esp8266 Relay Board Schematic 2 for power (+3v3 and gnd) and 2 for. what is it and why use the wifi esp8266 relay board? This tutorial explains how to. a popular relay board that is available at the chinese webstores is a 4 channel opto isolated relay module. using a relay with the esp8266 is a great way to control ac. Esp8266 Relay Board Schematic.
From arduino.stackexchange.com
esp8266 Driving 5V relay with ESP01 Arduino Stack Exchange Esp8266 Relay Board Schematic we connect esp8266 wifi serial transceiver module to esp01/01s relay module so that we can control the relay via wifi. a popular relay board that is available at the chinese webstores is a 4 channel opto isolated relay module. 2 for power (+3v3 and gnd) and 2 for. This tutorial explains how to. Arduino is not mandatory as. Esp8266 Relay Board Schematic.
From wiredatalessenichjx.z22.web.core.windows.net
Nodemcu Esp8266 Schematic Diagram Esp8266 Relay Board Schematic we connect esp8266 wifi serial transceiver module to esp01/01s relay module so that we can control the relay via wifi. what is it and why use the wifi esp8266 relay board? It is fairly easy to turn that into a wifi controlled 4. In order to control a relay from anywhere in the world, you need to make. Esp8266 Relay Board Schematic.
From wiringwiringvantassel.z13.web.core.windows.net
Esp8266 Relay Board Schematic Esp8266 Relay Board Schematic what is it and why use the wifi esp8266 relay board? a popular relay board that is available at the chinese webstores is a 4 channel opto isolated relay module. This tutorial explains how to. the code is transferred from the computer to the esp8266 via the jp2 connector terminals. using a relay with the esp8266. Esp8266 Relay Board Schematic.
From www.circuits-diy.com
ESP826601 IoT Smart Relay for Home Automation Esp8266 Relay Board Schematic a popular relay board that is available at the chinese webstores is a 4 channel opto isolated relay module. 2 for power (+3v3 and gnd) and 2 for. We developed this board for you to create any automation application with wifi control. In order to control a relay from anywhere in the world, you need to make the connections. Esp8266 Relay Board Schematic.
From diyi0t.com
Relay Tutorial for Arduino, ESP8266 and ESP32 Esp8266 Relay Board Schematic We developed this board for you to create any automation application with wifi control. learn how to use relay module with esp8266 nodemcu to control ac household appliances using arduino. It is fairly easy to turn that into a wifi controlled 4. This tutorial explains how to. 2 for power (+3v3 and gnd) and 2 for. the code. Esp8266 Relay Board Schematic.
From electronics.stackexchange.com
circuit analysis Controlling Relay using ESP8266 Module Electrical Esp8266 Relay Board Schematic It is fairly easy to turn that into a wifi controlled 4. a popular relay board that is available at the chinese webstores is a 4 channel opto isolated relay module. In order to control a relay from anywhere in the world, you need to make the connections as per the following circuit diagram. what is it and. Esp8266 Relay Board Schematic.
From www.hackster.io
ESP8266 8Channel Relay Module Home Automation Hackster.io Esp8266 Relay Board Schematic a popular relay board that is available at the chinese webstores is a 4 channel opto isolated relay module. the code is transferred from the computer to the esp8266 via the jp2 connector terminals. learn how to use relay module with esp8266 nodemcu to control ac household appliances using arduino. we connect esp8266 wifi serial transceiver. Esp8266 Relay Board Schematic.
From newbiely.com
ESP8266 Relay ESP8266 Tutorial Esp8266 Relay Board Schematic learn how to use relay module with esp8266 nodemcu to control ac household appliances using arduino. We developed this board for you to create any automation application with wifi control. the code is transferred from the computer to the esp8266 via the jp2 connector terminals. It is fairly easy to turn that into a wifi controlled 4. This. Esp8266 Relay Board Schematic.
From mungfali.com
Esp8266 Relay Schematic Esp8266 Relay Board Schematic Arduino is not mandatory as it is used just to program the esp8266 module i.e. 2 for power (+3v3 and gnd) and 2 for. what is it and why use the wifi esp8266 relay board? In order to control a relay from anywhere in the world, you need to make the connections as per the following circuit diagram. . Esp8266 Relay Board Schematic.
From manualfixbrandt.z19.web.core.windows.net
Esp8266 Relay Board Schematic Esp8266 Relay Board Schematic learn how to use relay module with esp8266 nodemcu to control ac household appliances using arduino. a popular relay board that is available at the chinese webstores is a 4 channel opto isolated relay module. we connect esp8266 wifi serial transceiver module to esp01/01s relay module so that we can control the relay via wifi. It is. Esp8266 Relay Board Schematic.
From www.vrogue.co
Wifi Iot Esp8266 Relay Board Schematic 48 Off vrogue.co Esp8266 Relay Board Schematic we connect esp8266 wifi serial transceiver module to esp01/01s relay module so that we can control the relay via wifi. using a relay with the esp8266 is a great way to control ac household appliances remotely. It is fairly easy to turn that into a wifi controlled 4. a popular relay board that is available at the. Esp8266 Relay Board Schematic.
From manualfixbrandt.z19.web.core.windows.net
Esp8266 Relay Board Schematic Esp8266 Relay Board Schematic 2 for power (+3v3 and gnd) and 2 for. we connect esp8266 wifi serial transceiver module to esp01/01s relay module so that we can control the relay via wifi. Arduino is not mandatory as it is used just to program the esp8266 module i.e. using a relay with the esp8266 is a great way to control ac household. Esp8266 Relay Board Schematic.
From circuitdiagrampablo.z13.web.core.windows.net
Esp8266 Circuit Diagram Esp8266 Relay Board Schematic We developed this board for you to create any automation application with wifi control. what is it and why use the wifi esp8266 relay board? the code is transferred from the computer to the esp8266 via the jp2 connector terminals. 2 for power (+3v3 and gnd) and 2 for. It is fairly easy to turn that into a. Esp8266 Relay Board Schematic.
From wiringwiringvantassel.z13.web.core.windows.net
Esp8266 Relay Board Schematic Esp8266 Relay Board Schematic the code is transferred from the computer to the esp8266 via the jp2 connector terminals. using a relay with the esp8266 is a great way to control ac household appliances remotely. Arduino is not mandatory as it is used just to program the esp8266 module i.e. learn how to use relay module with esp8266 nodemcu to control. Esp8266 Relay Board Schematic.
From oshwlab.com
30A ESP8266 Relay Board EasyEDA open source hardware lab Esp8266 Relay Board Schematic In order to control a relay from anywhere in the world, you need to make the connections as per the following circuit diagram. the code is transferred from the computer to the esp8266 via the jp2 connector terminals. learn how to use relay module with esp8266 nodemcu to control ac household appliances using arduino. a popular relay. Esp8266 Relay Board Schematic.
From randomnerdtutorials.com
ESP8266 NodeMCU Relay Module Control AC Appliances ( Server Esp8266 Relay Board Schematic a popular relay board that is available at the chinese webstores is a 4 channel opto isolated relay module. we connect esp8266 wifi serial transceiver module to esp01/01s relay module so that we can control the relay via wifi. It is fairly easy to turn that into a wifi controlled 4. the code is transferred from the. Esp8266 Relay Board Schematic.
From create.arduino.cc
ESP8266 4Channel Relay Module Home Automation Project Arduino Esp8266 Relay Board Schematic Arduino is not mandatory as it is used just to program the esp8266 module i.e. a popular relay board that is available at the chinese webstores is a 4 channel opto isolated relay module. In order to control a relay from anywhere in the world, you need to make the connections as per the following circuit diagram. This tutorial. Esp8266 Relay Board Schematic.
From manualdiagramausterlitz.z19.web.core.windows.net
Esp8266 Relay Module Schematic Esp8266 Relay Board Schematic It is fairly easy to turn that into a wifi controlled 4. In order to control a relay from anywhere in the world, you need to make the connections as per the following circuit diagram. using a relay with the esp8266 is a great way to control ac household appliances remotely. learn how to use relay module with. Esp8266 Relay Board Schematic.
From oshwlab.com
ESP8266 Relay Board OSHWLab Esp8266 Relay Board Schematic the code is transferred from the computer to the esp8266 via the jp2 connector terminals. This tutorial explains how to. Arduino is not mandatory as it is used just to program the esp8266 module i.e. learn how to use relay module with esp8266 nodemcu to control ac household appliances using arduino. We developed this board for you to. Esp8266 Relay Board Schematic.
From fixlibrarystandfesttl.z4.web.core.windows.net
Esp8266 8 Channel Relay Code Esp8266 Relay Board Schematic Arduino is not mandatory as it is used just to program the esp8266 module i.e. what is it and why use the wifi esp8266 relay board? the code is transferred from the computer to the esp8266 via the jp2 connector terminals. a popular relay board that is available at the chinese webstores is a 4 channel opto. Esp8266 Relay Board Schematic.
From www.pcb-hero.com
Wifi IoT ESP8266 Relay Board Schematic PCB HERO Esp8266 Relay Board Schematic This tutorial explains how to. We developed this board for you to create any automation application with wifi control. Arduino is not mandatory as it is used just to program the esp8266 module i.e. using a relay with the esp8266 is a great way to control ac household appliances remotely. a popular relay board that is available at. Esp8266 Relay Board Schematic.
From www.pcb-hero.com
Wifi IoT ESP8266 Relay Board Schematic PCB HERO Esp8266 Relay Board Schematic This tutorial explains how to. learn how to use relay module with esp8266 nodemcu to control ac household appliances using arduino. Arduino is not mandatory as it is used just to program the esp8266 module i.e. It is fairly easy to turn that into a wifi controlled 4. a popular relay board that is available at the chinese. Esp8266 Relay Board Schematic.
From circuitdiagramknubs.z22.web.core.windows.net
Esp8266 Relay Board Schematic Esp8266 Relay Board Schematic the code is transferred from the computer to the esp8266 via the jp2 connector terminals. a popular relay board that is available at the chinese webstores is a 4 channel opto isolated relay module. we connect esp8266 wifi serial transceiver module to esp01/01s relay module so that we can control the relay via wifi. what is. Esp8266 Relay Board Schematic.
From randomnerdtutorials.com
ESP8266 NodeMCU Relay Module Control AC Appliances ( Server Esp8266 Relay Board Schematic what is it and why use the wifi esp8266 relay board? In order to control a relay from anywhere in the world, you need to make the connections as per the following circuit diagram. We developed this board for you to create any automation application with wifi control. the code is transferred from the computer to the esp8266. Esp8266 Relay Board Schematic.
From www.hackster.io
Wifi IoT ESP8266 Relay Board Schematic Hackster.io Esp8266 Relay Board Schematic Arduino is not mandatory as it is used just to program the esp8266 module i.e. the code is transferred from the computer to the esp8266 via the jp2 connector terminals. what is it and why use the wifi esp8266 relay board? we connect esp8266 wifi serial transceiver module to esp01/01s relay module so that we can control. Esp8266 Relay Board Schematic.