Running Lights Pcb . The knight rider light bar circuit creates a running light similar to the light bar on the car from the television show knight rider. It is used in computer games and in many scientific and mathematics applications so is best for a beginner or for kids to learn digital, also my son loves them. These circuits can be employed on a car, motor cycle, bike etc. The circuit consists of a 555. In this article i have explained the construction of 10 interesting yet simple led chaser circuits, which not only create beautiful. An led chaser or led running light can be used as a decorative light, fancy light, chasing taillight for vehicles, etc. It’s a really fun circuit to build. As they will present an eye catching look to the viewers. If you would like to learn basic digital, but it is difficult and boring. The running lights schematic diagram and printed circuit board (pcb) were developed in easy eda online environment. Next each led, one at a timing light up, and replay back to first. In this article, we will see different led running lights circuits, which are also called as led knight rider circuit. I once built a larger version of this for the inside of a party bus i was a part of. Running leds are often used in decorative lighting applications, such as christmas lights, but they can also be used in more practical applications,. Let’s try to create a led chaser circuit or running light circuit.
from www.aliexpress.com
The running lights schematic diagram and printed circuit board (pcb) were developed in easy eda online environment. Next each led, one at a timing light up, and replay back to first. As they will present an eye catching look to the viewers. An led chaser or led running light can be used as a decorative light, fancy light, chasing taillight for vehicles, etc. Running leds are often used in decorative lighting applications, such as christmas lights, but they can also be used in more practical applications,. It is used in computer games and in many scientific and mathematics applications so is best for a beginner or for kids to learn digital, also my son loves them. Let’s try to create a led chaser circuit or running light circuit. In this article i have explained the construction of 10 interesting yet simple led chaser circuits, which not only create beautiful. The knight rider light bar circuit creates a running light similar to the light bar on the car from the television show knight rider. I once built a larger version of this for the inside of a party bus i was a part of.
DC12V SMD3528 Black PCB 60leds/m Flexible LED Strip light 0.5/1/2/3/4
Running Lights Pcb An led chaser or led running light can be used as a decorative light, fancy light, chasing taillight for vehicles, etc. If you would like to learn basic digital, but it is difficult and boring. In this article i have explained the construction of 10 interesting yet simple led chaser circuits, which not only create beautiful. Running leds are often used in decorative lighting applications, such as christmas lights, but they can also be used in more practical applications,. As they will present an eye catching look to the viewers. The circuit consists of a 555. The running lights schematic diagram and printed circuit board (pcb) were developed in easy eda online environment. An led chaser or led running light can be used as a decorative light, fancy light, chasing taillight for vehicles, etc. It is used in computer games and in many scientific and mathematics applications so is best for a beginner or for kids to learn digital, also my son loves them. Next each led, one at a timing light up, and replay back to first. Let’s try to create a led chaser circuit or running light circuit. I once built a larger version of this for the inside of a party bus i was a part of. The knight rider light bar circuit creates a running light similar to the light bar on the car from the television show knight rider. In this article, we will see different led running lights circuits, which are also called as led knight rider circuit. These circuits can be employed on a car, motor cycle, bike etc. It’s a really fun circuit to build.
From www.youtube.com
Amazing Flowing LED light Project PCB prototype YouTube Running Lights Pcb Running leds are often used in decorative lighting applications, such as christmas lights, but they can also be used in more practical applications,. It is used in computer games and in many scientific and mathematics applications so is best for a beginner or for kids to learn digital, also my son loves them. These circuits can be employed on a. Running Lights Pcb.
From www.almrose.it
Running lights pcb for VITRAINS “Minuetto” Almrose Running Lights Pcb These circuits can be employed on a car, motor cycle, bike etc. It is used in computer games and in many scientific and mathematics applications so is best for a beginner or for kids to learn digital, also my son loves them. In this article, we will see different led running lights circuits, which are also called as led knight. Running Lights Pcb.
From happyttt.com
flexible black PCB 300 LEDs RGB 5050 LED light strip Running Lights Pcb Let’s try to create a led chaser circuit or running light circuit. The circuit consists of a 555. In this article, we will see different led running lights circuits, which are also called as led knight rider circuit. The running lights schematic diagram and printed circuit board (pcb) were developed in easy eda online environment. These circuits can be employed. Running Lights Pcb.
From www.eleccircuit.com
LED Chaser circuit with PCB layout Running lights Running Lights Pcb It’s a really fun circuit to build. In this article i have explained the construction of 10 interesting yet simple led chaser circuits, which not only create beautiful. These circuits can be employed on a car, motor cycle, bike etc. Next each led, one at a timing light up, and replay back to first. It is used in computer games. Running Lights Pcb.
From userdiagramandreas123.z19.web.core.windows.net
Running Led Circuit Diagram Pdf Running Lights Pcb I once built a larger version of this for the inside of a party bus i was a part of. The running lights schematic diagram and printed circuit board (pcb) were developed in easy eda online environment. Let’s try to create a led chaser circuit or running light circuit. As they will present an eye catching look to the viewers.. Running Lights Pcb.
From fixpartmuller.z19.web.core.windows.net
Circuit Diagram Of Running Light Running Lights Pcb Let’s try to create a led chaser circuit or running light circuit. The running lights schematic diagram and printed circuit board (pcb) were developed in easy eda online environment. It is used in computer games and in many scientific and mathematics applications so is best for a beginner or for kids to learn digital, also my son loves them. It’s. Running Lights Pcb.
From github.com
GitHub alisyak/LEDChaser Running LED lights, PCB and circuit design. Running Lights Pcb In this article i have explained the construction of 10 interesting yet simple led chaser circuits, which not only create beautiful. If you would like to learn basic digital, but it is difficult and boring. Running leds are often used in decorative lighting applications, such as christmas lights, but they can also be used in more practical applications,. The running. Running Lights Pcb.
From www.youtube.com
POLICE LED Light DIY with NE555 PCB Tutorial YouTube Running Lights Pcb The circuit consists of a 555. The knight rider light bar circuit creates a running light similar to the light bar on the car from the television show knight rider. Next each led, one at a timing light up, and replay back to first. The running lights schematic diagram and printed circuit board (pcb) were developed in easy eda online. Running Lights Pcb.
From www.almrose.it
Pcb generic running lights for N scale Almrose Running Lights Pcb It’s a really fun circuit to build. As they will present an eye catching look to the viewers. In this article, we will see different led running lights circuits, which are also called as led knight rider circuit. The running lights schematic diagram and printed circuit board (pcb) were developed in easy eda online environment. These circuits can be employed. Running Lights Pcb.
From www.learningelectronics.net
6Channel Running Light Circuit Diagram Running Lights Pcb It is used in computer games and in many scientific and mathematics applications so is best for a beginner or for kids to learn digital, also my son loves them. Next each led, one at a timing light up, and replay back to first. The knight rider light bar circuit creates a running light similar to the light bar on. Running Lights Pcb.
From www.cars-equipment.com
B011782A DRL daytime running lights PCB AUDI A3 for 52.00 € DRL Running Lights Pcb It’s a really fun circuit to build. As they will present an eye catching look to the viewers. It is used in computer games and in many scientific and mathematics applications so is best for a beginner or for kids to learn digital, also my son loves them. An led chaser or led running light can be used as a. Running Lights Pcb.
From www.aliexpress.com
DC12V waterproof LED 5050 SMD Black Pcb flexible strip Daytime Running Running Lights Pcb In this article i have explained the construction of 10 interesting yet simple led chaser circuits, which not only create beautiful. I once built a larger version of this for the inside of a party bus i was a part of. If you would like to learn basic digital, but it is difficult and boring. It’s a really fun circuit. Running Lights Pcb.
From www.cars-equipment.com
B011782A DRL daytime running lights PCB AUDI A3 for 52.00 € DRL Running Lights Pcb Running leds are often used in decorative lighting applications, such as christmas lights, but they can also be used in more practical applications,. As they will present an eye catching look to the viewers. An led chaser or led running light can be used as a decorative light, fancy light, chasing taillight for vehicles, etc. The circuit consists of a. Running Lights Pcb.
From shellysavonlea.net
100 Led Running Light Circuit Diagram Pdf Shelly Lighting Running Lights Pcb These circuits can be employed on a car, motor cycle, bike etc. It’s a really fun circuit to build. In this article i have explained the construction of 10 interesting yet simple led chaser circuits, which not only create beautiful. The knight rider light bar circuit creates a running light similar to the light bar on the car from the. Running Lights Pcb.
From www.aliexpress.com
DC12V SMD3528 Black PCB 60leds/m Flexible LED Strip light 0.5/1/2/3/4 Running Lights Pcb If you would like to learn basic digital, but it is difficult and boring. It’s a really fun circuit to build. These circuits can be employed on a car, motor cycle, bike etc. The circuit consists of a 555. In this article i have explained the construction of 10 interesting yet simple led chaser circuits, which not only create beautiful.. Running Lights Pcb.
From www.wellpcb.com
LED PCB Assembly Services at WellPCB Running Lights Pcb As they will present an eye catching look to the viewers. Let’s try to create a led chaser circuit or running light circuit. Running leds are often used in decorative lighting applications, such as christmas lights, but they can also be used in more practical applications,. These circuits can be employed on a car, motor cycle, bike etc. If you. Running Lights Pcb.
From www.ablcircuits.co.uk
LED PCBs ABL Circuits Running Lights Pcb In this article, we will see different led running lights circuits, which are also called as led knight rider circuit. It’s a really fun circuit to build. The running lights schematic diagram and printed circuit board (pcb) were developed in easy eda online environment. I once built a larger version of this for the inside of a party bus i. Running Lights Pcb.
From www.pcboard.ca
LED Rainbow Bare PCB PCBoard.ca Running Lights Pcb It’s a really fun circuit to build. An led chaser or led running light can be used as a decorative light, fancy light, chasing taillight for vehicles, etc. The running lights schematic diagram and printed circuit board (pcb) were developed in easy eda online environment. If you would like to learn basic digital, but it is difficult and boring. In. Running Lights Pcb.
From www.cars-equipment.com
B011782A DRL daytime running lights PCB AUDI A3 for 52.00 € DRL Running Lights Pcb As they will present an eye catching look to the viewers. Next each led, one at a timing light up, and replay back to first. The knight rider light bar circuit creates a running light similar to the light bar on the car from the television show knight rider. It’s a really fun circuit to build. These circuits can be. Running Lights Pcb.
From www.joom.com
Pcb+Aluminum 9 LED Daytime Running Light 12V Automotive Daytime Running Running Lights Pcb An led chaser or led running light can be used as a decorative light, fancy light, chasing taillight for vehicles, etc. Next each led, one at a timing light up, and replay back to first. If you would like to learn basic digital, but it is difficult and boring. The circuit consists of a 555. The running lights schematic diagram. Running Lights Pcb.
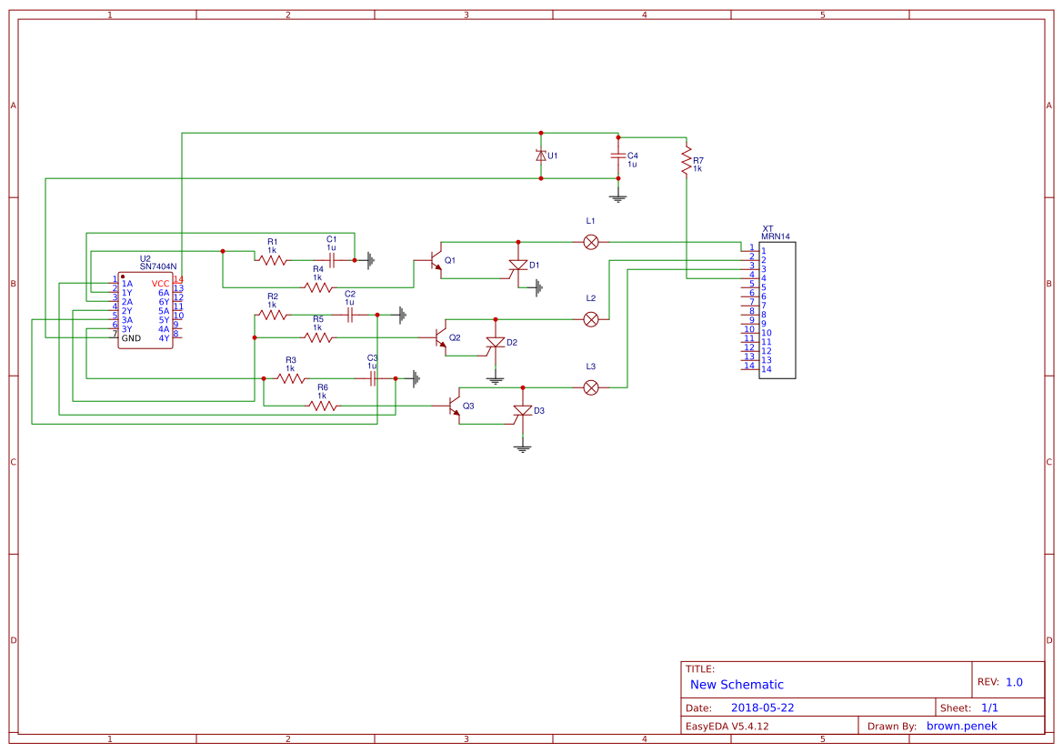
From oshwlab.com
Running lights EasyEDA open source hardware lab Running Lights Pcb The circuit consists of a 555. The knight rider light bar circuit creates a running light similar to the light bar on the car from the television show knight rider. It is used in computer games and in many scientific and mathematics applications so is best for a beginner or for kids to learn digital, also my son loves them.. Running Lights Pcb.
From einvoice.fpt.com.vn
LED Chaser Circuit With PCB Layout Running Lights, 60 OFF Running Lights Pcb Next each led, one at a timing light up, and replay back to first. It is used in computer games and in many scientific and mathematics applications so is best for a beginner or for kids to learn digital, also my son loves them. Running leds are often used in decorative lighting applications, such as christmas lights, but they can. Running Lights Pcb.
From wiringmanualbrandon.z21.web.core.windows.net
50 Led Chaser Circuit Diagram Running Lights Pcb The knight rider light bar circuit creates a running light similar to the light bar on the car from the television show knight rider. I once built a larger version of this for the inside of a party bus i was a part of. An led chaser or led running light can be used as a decorative light, fancy light,. Running Lights Pcb.
From semshine.en.made-in-china.com
HighPower Aluminum PCB for LED Running Light PCB, Aluminum Digital Running Lights Pcb It’s a really fun circuit to build. Next each led, one at a timing light up, and replay back to first. The knight rider light bar circuit creates a running light similar to the light bar on the car from the television show knight rider. It is used in computer games and in many scientific and mathematics applications so is. Running Lights Pcb.
From swimbi.com
What is an LED Lighting PCB Assembly? Swimbi Running Lights Pcb As they will present an eye catching look to the viewers. These circuits can be employed on a car, motor cycle, bike etc. The knight rider light bar circuit creates a running light similar to the light bar on the car from the television show knight rider. An led chaser or led running light can be used as a decorative. Running Lights Pcb.
From www.youtube.com
10 Channel Simple LED Chaser or Running Light using 555 and 4017 IC Running Lights Pcb It is used in computer games and in many scientific and mathematics applications so is best for a beginner or for kids to learn digital, also my son loves them. The knight rider light bar circuit creates a running light similar to the light bar on the car from the television show knight rider. Running leds are often used in. Running Lights Pcb.
From www.pinterest.at
The circle 10 LED running lights circuit Simple Electronics, Hobby Running Lights Pcb If you would like to learn basic digital, but it is difficult and boring. Next each led, one at a timing light up, and replay back to first. It is used in computer games and in many scientific and mathematics applications so is best for a beginner or for kids to learn digital, also my son loves them. These circuits. Running Lights Pcb.
From www.youtube.com
How to Make a Running LEDs Circuit A Professional Looking PCB 0.2 Running Lights Pcb Let’s try to create a led chaser circuit or running light circuit. I once built a larger version of this for the inside of a party bus i was a part of. As they will present an eye catching look to the viewers. The knight rider light bar circuit creates a running light similar to the light bar on the. Running Lights Pcb.
From shellysavonlea.net
100 Led Running Light Circuit Diagram Pdf Shelly Lighting Running Lights Pcb The knight rider light bar circuit creates a running light similar to the light bar on the car from the television show knight rider. If you would like to learn basic digital, but it is difficult and boring. The circuit consists of a 555. Running leds are often used in decorative lighting applications, such as christmas lights, but they can. Running Lights Pcb.
From www.smdledmodules.com
Aluminum Circuit Board LED Lighting PCB PCBA For Linear Light Running Lights Pcb These circuits can be employed on a car, motor cycle, bike etc. The circuit consists of a 555. In this article, we will see different led running lights circuits, which are also called as led knight rider circuit. Running leds are often used in decorative lighting applications, such as christmas lights, but they can also be used in more practical. Running Lights Pcb.
From www.eleccircuit.com
LED Chaser circuit with PCB layout Running lights Running Lights Pcb As they will present an eye catching look to the viewers. It’s a really fun circuit to build. I once built a larger version of this for the inside of a party bus i was a part of. Running leds are often used in decorative lighting applications, such as christmas lights, but they can also be used in more practical. Running Lights Pcb.
From www.youtube.com
how to make led christmas tree Circuit + PCB YouTube Running Lights Pcb Let’s try to create a led chaser circuit or running light circuit. The running lights schematic diagram and printed circuit board (pcb) were developed in easy eda online environment. It’s a really fun circuit to build. In this article, we will see different led running lights circuits, which are also called as led knight rider circuit. It is used in. Running Lights Pcb.
From www.youtube.com
Led pcb package । Led pakage add in proteus । Led pcb package make in Running Lights Pcb Next each led, one at a timing light up, and replay back to first. Let’s try to create a led chaser circuit or running light circuit. An led chaser or led running light can be used as a decorative light, fancy light, chasing taillight for vehicles, etc. Running leds are often used in decorative lighting applications, such as christmas lights,. Running Lights Pcb.
From nilambaraelectronics.com
10 Channel Running Lights Driver PCB Electronic Components Parts Shop Running Lights Pcb As they will present an eye catching look to the viewers. These circuits can be employed on a car, motor cycle, bike etc. In this article, we will see different led running lights circuits, which are also called as led knight rider circuit. It’s a really fun circuit to build. The running lights schematic diagram and printed circuit board (pcb). Running Lights Pcb.
From github.com
GitHub alisyak/LEDChaser Running LED lights, PCB and circuit design. Running Lights Pcb As they will present an eye catching look to the viewers. In this article i have explained the construction of 10 interesting yet simple led chaser circuits, which not only create beautiful. Next each led, one at a timing light up, and replay back to first. An led chaser or led running light can be used as a decorative light,. Running Lights Pcb.