Phantom Power Schematic . Phantom power, in the context of professional audio equipment, is dc electric power equally applied to both signal wires in balanced. Schematic of demonstration circuit dc2628 used to build a phantom power supply. But i also wanted to do one that. It consists of parts commonly available from mouser or. The input emi filter on the demo board does a good job of. The circuit below is a basic 12 volt phantom power supply that can be constructed in several hours by an electronics hobbyist. Phantom power is a technique often seen in professional audio equipment to provide power to a microphone or other active signal sources,. I'm a student in electronics and i want to build a solid 48v phantom power supply for practice.
from www.youtube.com
The input emi filter on the demo board does a good job of. It consists of parts commonly available from mouser or. Schematic of demonstration circuit dc2628 used to build a phantom power supply. I'm a student in electronics and i want to build a solid 48v phantom power supply for practice. Phantom power is a technique often seen in professional audio equipment to provide power to a microphone or other active signal sources,. Phantom power, in the context of professional audio equipment, is dc electric power equally applied to both signal wires in balanced. The circuit below is a basic 12 volt phantom power supply that can be constructed in several hours by an electronics hobbyist. But i also wanted to do one that.
Phantom Power Circuit with Few Components YouTube
Phantom Power Schematic The circuit below is a basic 12 volt phantom power supply that can be constructed in several hours by an electronics hobbyist. Phantom power, in the context of professional audio equipment, is dc electric power equally applied to both signal wires in balanced. I'm a student in electronics and i want to build a solid 48v phantom power supply for practice. Schematic of demonstration circuit dc2628 used to build a phantom power supply. The input emi filter on the demo board does a good job of. It consists of parts commonly available from mouser or. But i also wanted to do one that. The circuit below is a basic 12 volt phantom power supply that can be constructed in several hours by an electronics hobbyist. Phantom power is a technique often seen in professional audio equipment to provide power to a microphone or other active signal sources,.
From www.uneeda-audio.com
Phantom and T powering for condenser microphones Phantom Power Schematic The circuit below is a basic 12 volt phantom power supply that can be constructed in several hours by an electronics hobbyist. The input emi filter on the demo board does a good job of. But i also wanted to do one that. It consists of parts commonly available from mouser or. Phantom power is a technique often seen in. Phantom Power Schematic.
From schematiclistlanelle.z21.web.core.windows.net
48v Phantom Power Supply Circuit Diagram Phantom Power Schematic Phantom power is a technique often seen in professional audio equipment to provide power to a microphone or other active signal sources,. Schematic of demonstration circuit dc2628 used to build a phantom power supply. I'm a student in electronics and i want to build a solid 48v phantom power supply for practice. The circuit below is a basic 12 volt. Phantom Power Schematic.
From oshwlab.com
BM800 phantom power supply OSHWLab Phantom Power Schematic I'm a student in electronics and i want to build a solid 48v phantom power supply for practice. Phantom power is a technique often seen in professional audio equipment to provide power to a microphone or other active signal sources,. Phantom power, in the context of professional audio equipment, is dc electric power equally applied to both signal wires in. Phantom Power Schematic.
From zeppelindesignlabs.com
Improvised phantom power for prelim testing Zeppelin Design Labs Phantom Power Schematic The circuit below is a basic 12 volt phantom power supply that can be constructed in several hours by an electronics hobbyist. I'm a student in electronics and i want to build a solid 48v phantom power supply for practice. Phantom power is a technique often seen in professional audio equipment to provide power to a microphone or other active. Phantom Power Schematic.
From enginelibhester.z21.web.core.windows.net
Phantom Power Wiring Diagram Phantom Power Schematic It consists of parts commonly available from mouser or. Phantom power is a technique often seen in professional audio equipment to provide power to a microphone or other active signal sources,. Phantom power, in the context of professional audio equipment, is dc electric power equally applied to both signal wires in balanced. But i also wanted to do one that.. Phantom Power Schematic.
From electronics.stackexchange.com
microphone Understanding XLR phantom power adaptor Electrical Phantom Power Schematic Phantom power, in the context of professional audio equipment, is dc electric power equally applied to both signal wires in balanced. It consists of parts commonly available from mouser or. I'm a student in electronics and i want to build a solid 48v phantom power supply for practice. The circuit below is a basic 12 volt phantom power supply that. Phantom Power Schematic.
From www.makeuseof.com
Phantom Power What Is It and How Does It Work? Phantom Power Schematic The input emi filter on the demo board does a good job of. I'm a student in electronics and i want to build a solid 48v phantom power supply for practice. The circuit below is a basic 12 volt phantom power supply that can be constructed in several hours by an electronics hobbyist. Phantom power is a technique often seen. Phantom Power Schematic.
From mungfali.com
Phantom Power Supply Schematic Phantom Power Schematic The circuit below is a basic 12 volt phantom power supply that can be constructed in several hours by an electronics hobbyist. The input emi filter on the demo board does a good job of. But i also wanted to do one that. I'm a student in electronics and i want to build a solid 48v phantom power supply for. Phantom Power Schematic.
From www.soundonsound.com
Q. Is there an easy way to block phantom power on a cable? Phantom Power Schematic Phantom power is a technique often seen in professional audio equipment to provide power to a microphone or other active signal sources,. But i also wanted to do one that. Schematic of demonstration circuit dc2628 used to build a phantom power supply. I'm a student in electronics and i want to build a solid 48v phantom power supply for practice.. Phantom Power Schematic.
From library.ecosystem.build
Phantom Power Microphone Amplifier Official Shop library.ecosystem.build Phantom Power Schematic But i also wanted to do one that. I'm a student in electronics and i want to build a solid 48v phantom power supply for practice. The input emi filter on the demo board does a good job of. The circuit below is a basic 12 volt phantom power supply that can be constructed in several hours by an electronics. Phantom Power Schematic.
From mungfali.com
Phantom Power Supply Schematic Phantom Power Schematic Schematic of demonstration circuit dc2628 used to build a phantom power supply. Phantom power, in the context of professional audio equipment, is dc electric power equally applied to both signal wires in balanced. The input emi filter on the demo board does a good job of. Phantom power is a technique often seen in professional audio equipment to provide power. Phantom Power Schematic.
From pulseplots.com
DIY 48V Phantom Power Schematic Unveiling the Secrets Behind Phantom Power Schematic I'm a student in electronics and i want to build a solid 48v phantom power supply for practice. But i also wanted to do one that. Schematic of demonstration circuit dc2628 used to build a phantom power supply. Phantom power, in the context of professional audio equipment, is dc electric power equally applied to both signal wires in balanced. Phantom. Phantom Power Schematic.
From enginediagramhasp.z13.web.core.windows.net
D&a Phantom 12 Tube Linear Amplifier Schematic Phantom Power Schematic Phantom power, in the context of professional audio equipment, is dc electric power equally applied to both signal wires in balanced. The input emi filter on the demo board does a good job of. The circuit below is a basic 12 volt phantom power supply that can be constructed in several hours by an electronics hobbyist. Schematic of demonstration circuit. Phantom Power Schematic.
From www.schemadigital.com
48 Volt Phantom Power Supply Schematic Schema Digital Phantom Power Schematic It consists of parts commonly available from mouser or. The input emi filter on the demo board does a good job of. I'm a student in electronics and i want to build a solid 48v phantom power supply for practice. But i also wanted to do one that. Phantom power is a technique often seen in professional audio equipment to. Phantom Power Schematic.
From wiringmaster.com
DIY Schematic for 48V Phantom Power Unveiling the Magic Behind Phantom Power Schematic The circuit below is a basic 12 volt phantom power supply that can be constructed in several hours by an electronics hobbyist. The input emi filter on the demo board does a good job of. I'm a student in electronics and i want to build a solid 48v phantom power supply for practice. Phantom power, in the context of professional. Phantom Power Schematic.
From electronics.stackexchange.com
audio Dynamic Microphone with XLR Phantom power Electrical Phantom Power Schematic But i also wanted to do one that. Schematic of demonstration circuit dc2628 used to build a phantom power supply. Phantom power is a technique often seen in professional audio equipment to provide power to a microphone or other active signal sources,. It consists of parts commonly available from mouser or. Phantom power, in the context of professional audio equipment,. Phantom Power Schematic.
From itecnotes.com
Electrical How to find these resistance values in microphone phantom Phantom Power Schematic But i also wanted to do one that. Schematic of demonstration circuit dc2628 used to build a phantom power supply. It consists of parts commonly available from mouser or. Phantom power, in the context of professional audio equipment, is dc electric power equally applied to both signal wires in balanced. The input emi filter on the demo board does a. Phantom Power Schematic.
From www.176iot.com
Mic Preamp Phantom Power Schematic IOT Wiring Diagram Phantom Power Schematic It consists of parts commonly available from mouser or. Schematic of demonstration circuit dc2628 used to build a phantom power supply. The circuit below is a basic 12 volt phantom power supply that can be constructed in several hours by an electronics hobbyist. But i also wanted to do one that. Phantom power, in the context of professional audio equipment,. Phantom Power Schematic.
From userfixfrey.z19.web.core.windows.net
Phantom Power Supply Circuit Diagram Phantom Power Schematic Phantom power, in the context of professional audio equipment, is dc electric power equally applied to both signal wires in balanced. It consists of parts commonly available from mouser or. I'm a student in electronics and i want to build a solid 48v phantom power supply for practice. Phantom power is a technique often seen in professional audio equipment to. Phantom Power Schematic.
From libloyvalidation.z21.web.core.windows.net
Phantom Power Schematic Phantom Power Schematic Schematic of demonstration circuit dc2628 used to build a phantom power supply. I'm a student in electronics and i want to build a solid 48v phantom power supply for practice. Phantom power is a technique often seen in professional audio equipment to provide power to a microphone or other active signal sources,. Phantom power, in the context of professional audio. Phantom Power Schematic.
From www.youtube.com
Phantom Power Circuit with Few Components YouTube Phantom Power Schematic The input emi filter on the demo board does a good job of. The circuit below is a basic 12 volt phantom power supply that can be constructed in several hours by an electronics hobbyist. But i also wanted to do one that. Phantom power, in the context of professional audio equipment, is dc electric power equally applied to both. Phantom Power Schematic.
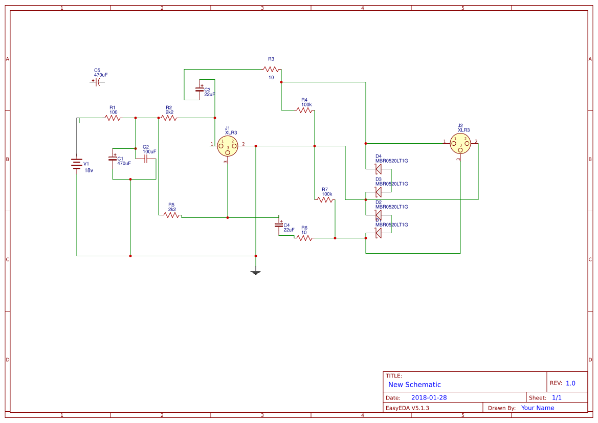
From oshwlab.com
phantom power EasyEDA open source hardware lab Phantom Power Schematic Schematic of demonstration circuit dc2628 used to build a phantom power supply. The circuit below is a basic 12 volt phantom power supply that can be constructed in several hours by an electronics hobbyist. It consists of parts commonly available from mouser or. But i also wanted to do one that. Phantom power is a technique often seen in professional. Phantom Power Schematic.
From wiringmaster.com
DIY Schematic for 48V Phantom Power Unveiling the Magic Behind Phantom Power Schematic The input emi filter on the demo board does a good job of. I'm a student in electronics and i want to build a solid 48v phantom power supply for practice. It consists of parts commonly available from mouser or. But i also wanted to do one that. Phantom power is a technique often seen in professional audio equipment to. Phantom Power Schematic.
From www.electronicsforu.com
Build Your Own LowNoise 48V Regulated Phantom Power Supply Phantom Power Schematic The circuit below is a basic 12 volt phantom power supply that can be constructed in several hours by an electronics hobbyist. I'm a student in electronics and i want to build a solid 48v phantom power supply for practice. But i also wanted to do one that. It consists of parts commonly available from mouser or. The input emi. Phantom Power Schematic.
From www.diagramelectric.co
Mic Preamp Phantom Power Schematic Wiring Diagram Phantom Power Schematic But i also wanted to do one that. Schematic of demonstration circuit dc2628 used to build a phantom power supply. The input emi filter on the demo board does a good job of. I'm a student in electronics and i want to build a solid 48v phantom power supply for practice. The circuit below is a basic 12 volt phantom. Phantom Power Schematic.
From schematicfixgrunwald.z19.web.core.windows.net
Phantom Power Supply Schematic Phantom Power Schematic The input emi filter on the demo board does a good job of. I'm a student in electronics and i want to build a solid 48v phantom power supply for practice. It consists of parts commonly available from mouser or. Phantom power, in the context of professional audio equipment, is dc electric power equally applied to both signal wires in. Phantom Power Schematic.
From wiringchart123.storage.googleapis.com
Phantom Power Supply Schematic Phantom Power Schematic Schematic of demonstration circuit dc2628 used to build a phantom power supply. I'm a student in electronics and i want to build a solid 48v phantom power supply for practice. The circuit below is a basic 12 volt phantom power supply that can be constructed in several hours by an electronics hobbyist. But i also wanted to do one that.. Phantom Power Schematic.
From www.circuitdiagram.co
Phantom Power Circuit Schematic Circuit Diagram Phantom Power Schematic It consists of parts commonly available from mouser or. Phantom power is a technique often seen in professional audio equipment to provide power to a microphone or other active signal sources,. But i also wanted to do one that. The circuit below is a basic 12 volt phantom power supply that can be constructed in several hours by an electronics. Phantom Power Schematic.
From www.electronicsforu.com
5V To 48V DC Converter For Phantom Power Supplies Full DIY Project Phantom Power Schematic The circuit below is a basic 12 volt phantom power supply that can be constructed in several hours by an electronics hobbyist. I'm a student in electronics and i want to build a solid 48v phantom power supply for practice. Schematic of demonstration circuit dc2628 used to build a phantom power supply. The input emi filter on the demo board. Phantom Power Schematic.
From schematicengineamber.z21.web.core.windows.net
Phantom Power Supply Schematic Phantom Power Schematic Phantom power is a technique often seen in professional audio equipment to provide power to a microphone or other active signal sources,. Phantom power, in the context of professional audio equipment, is dc electric power equally applied to both signal wires in balanced. The circuit below is a basic 12 volt phantom power supply that can be constructed in several. Phantom Power Schematic.
From enginewiringmeyer.z13.web.core.windows.net
Phantom Power Circuit Diagram Phantom Power Schematic I'm a student in electronics and i want to build a solid 48v phantom power supply for practice. But i also wanted to do one that. The input emi filter on the demo board does a good job of. The circuit below is a basic 12 volt phantom power supply that can be constructed in several hours by an electronics. Phantom Power Schematic.
From www.176iot.com
Mic Preamp Phantom Power Schematic IOT Wiring Diagram Phantom Power Schematic Phantom power is a technique often seen in professional audio equipment to provide power to a microphone or other active signal sources,. But i also wanted to do one that. Phantom power, in the context of professional audio equipment, is dc electric power equally applied to both signal wires in balanced. The circuit below is a basic 12 volt phantom. Phantom Power Schematic.
From enginelibraryeisenhauer.z19.web.core.windows.net
Phantom Power Supply Circuit Diagram Phantom Power Schematic The input emi filter on the demo board does a good job of. But i also wanted to do one that. Phantom power is a technique often seen in professional audio equipment to provide power to a microphone or other active signal sources,. The circuit below is a basic 12 volt phantom power supply that can be constructed in several. Phantom Power Schematic.
From www.gearslutz.com
How does phantom power work? Gearslutz Phantom Power Schematic Schematic of demonstration circuit dc2628 used to build a phantom power supply. The circuit below is a basic 12 volt phantom power supply that can be constructed in several hours by an electronics hobbyist. But i also wanted to do one that. I'm a student in electronics and i want to build a solid 48v phantom power supply for practice.. Phantom Power Schematic.
From www.uneeda-audio.com
Phantom and T powering for condenser microphones Phantom Power Schematic But i also wanted to do one that. It consists of parts commonly available from mouser or. Phantom power is a technique often seen in professional audio equipment to provide power to a microphone or other active signal sources,. Phantom power, in the context of professional audio equipment, is dc electric power equally applied to both signal wires in balanced.. Phantom Power Schematic.