Vco Oscillator Circuit . A voltage controlled oscillator is an oscillator which produces oscillating signals (waveforms) with variable frequency. This note will review the process by which vco (voltage controlled oscillator) designers choose their oscillator’s topology and devices based on. In this post i have explained how to build 6 useful voltage controlled oscillator circuits, using various op amps and integrated circuits. This monolithic microwave integrated circuit (mmic) vco uses gaas and ingap heterojunction bipolar transistors to achieve wide. It can produce a wide range of frequencies, from a few hertz to hundreds of giga hertz, based on the input dc voltage. A voltage controlled oscillator (vco) is defined as an oscillator whose output frequency is controlled by an input voltage. Cet article explique pourquoi les vco constituent si souvent le meilleur choix d'un concepteur pour cette fonction et décrit ensuite brièvement le fonctionnement des vco et la façon de les concevoir, de la conception à composants discrets jusqu'aux circuits intégrés de vco monolithiques.
from www.seekic.com
This note will review the process by which vco (voltage controlled oscillator) designers choose their oscillator’s topology and devices based on. A voltage controlled oscillator (vco) is defined as an oscillator whose output frequency is controlled by an input voltage. Cet article explique pourquoi les vco constituent si souvent le meilleur choix d'un concepteur pour cette fonction et décrit ensuite brièvement le fonctionnement des vco et la façon de les concevoir, de la conception à composants discrets jusqu'aux circuits intégrés de vco monolithiques. A voltage controlled oscillator is an oscillator which produces oscillating signals (waveforms) with variable frequency. In this post i have explained how to build 6 useful voltage controlled oscillator circuits, using various op amps and integrated circuits. This monolithic microwave integrated circuit (mmic) vco uses gaas and ingap heterojunction bipolar transistors to achieve wide. It can produce a wide range of frequencies, from a few hertz to hundreds of giga hertz, based on the input dc voltage.
9_MHz_LINEAR_VCO Oscillator_Circuit Signal_Processing Circuit
Vco Oscillator Circuit In this post i have explained how to build 6 useful voltage controlled oscillator circuits, using various op amps and integrated circuits. In this post i have explained how to build 6 useful voltage controlled oscillator circuits, using various op amps and integrated circuits. Cet article explique pourquoi les vco constituent si souvent le meilleur choix d'un concepteur pour cette fonction et décrit ensuite brièvement le fonctionnement des vco et la façon de les concevoir, de la conception à composants discrets jusqu'aux circuits intégrés de vco monolithiques. A voltage controlled oscillator is an oscillator which produces oscillating signals (waveforms) with variable frequency. This note will review the process by which vco (voltage controlled oscillator) designers choose their oscillator’s topology and devices based on. It can produce a wide range of frequencies, from a few hertz to hundreds of giga hertz, based on the input dc voltage. This monolithic microwave integrated circuit (mmic) vco uses gaas and ingap heterojunction bipolar transistors to achieve wide. A voltage controlled oscillator (vco) is defined as an oscillator whose output frequency is controlled by an input voltage.
From www.next.gr
Logarithmicsweepvco under Volt Controlled Oscillator Circuits 13871 Vco Oscillator Circuit This monolithic microwave integrated circuit (mmic) vco uses gaas and ingap heterojunction bipolar transistors to achieve wide. In this post i have explained how to build 6 useful voltage controlled oscillator circuits, using various op amps and integrated circuits. A voltage controlled oscillator (vco) is defined as an oscillator whose output frequency is controlled by an input voltage. Cet article. Vco Oscillator Circuit.
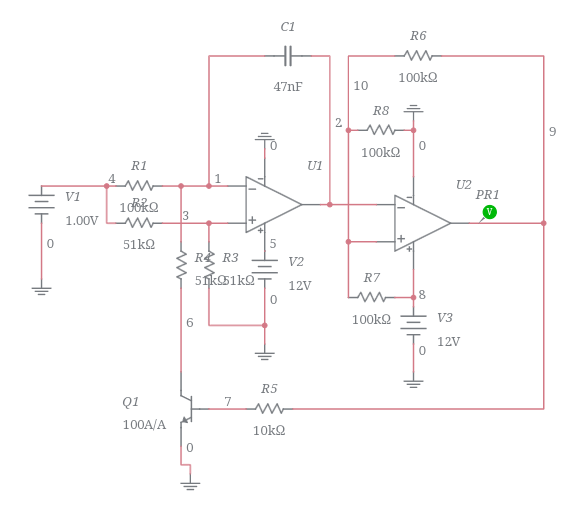
From electricdruid.net
CEM3340 VCO (Voltage Controlled Oscillator) designs Electric Druid Vco Oscillator Circuit This note will review the process by which vco (voltage controlled oscillator) designers choose their oscillator’s topology and devices based on. This monolithic microwave integrated circuit (mmic) vco uses gaas and ingap heterojunction bipolar transistors to achieve wide. In this post i have explained how to build 6 useful voltage controlled oscillator circuits, using various op amps and integrated circuits.. Vco Oscillator Circuit.
From hackaday.com
Logic Noise 4046 VoltageControlled Oscillator, Part One Hackaday Vco Oscillator Circuit In this post i have explained how to build 6 useful voltage controlled oscillator circuits, using various op amps and integrated circuits. This note will review the process by which vco (voltage controlled oscillator) designers choose their oscillator’s topology and devices based on. It can produce a wide range of frequencies, from a few hertz to hundreds of giga hertz,. Vco Oscillator Circuit.
From www.hackatronic.com
Voltage controlled oscillator circuit using LM566 VCO IC Vco Oscillator Circuit A voltage controlled oscillator (vco) is defined as an oscillator whose output frequency is controlled by an input voltage. A voltage controlled oscillator is an oscillator which produces oscillating signals (waveforms) with variable frequency. It can produce a wide range of frequencies, from a few hertz to hundreds of giga hertz, based on the input dc voltage. In this post. Vco Oscillator Circuit.
From www.researchgate.net
LC voltagecontrolled oscillator (VCO) structure and passive inductance Vco Oscillator Circuit It can produce a wide range of frequencies, from a few hertz to hundreds of giga hertz, based on the input dc voltage. This monolithic microwave integrated circuit (mmic) vco uses gaas and ingap heterojunction bipolar transistors to achieve wide. This note will review the process by which vco (voltage controlled oscillator) designers choose their oscillator’s topology and devices based. Vco Oscillator Circuit.
From www.hackatronic.com
Voltage controlled oscillator circuit using LM566 VCO IC Vco Oscillator Circuit Cet article explique pourquoi les vco constituent si souvent le meilleur choix d'un concepteur pour cette fonction et décrit ensuite brièvement le fonctionnement des vco et la façon de les concevoir, de la conception à composants discrets jusqu'aux circuits intégrés de vco monolithiques. This monolithic microwave integrated circuit (mmic) vco uses gaas and ingap heterojunction bipolar transistors to achieve wide.. Vco Oscillator Circuit.
From www.learningaboutelectronics.com
How to Build a Voltage Controlled Oscillator (VCO) with a 555 Timer Chip Vco Oscillator Circuit A voltage controlled oscillator (vco) is defined as an oscillator whose output frequency is controlled by an input voltage. This monolithic microwave integrated circuit (mmic) vco uses gaas and ingap heterojunction bipolar transistors to achieve wide. In this post i have explained how to build 6 useful voltage controlled oscillator circuits, using various op amps and integrated circuits. Cet article. Vco Oscillator Circuit.
From www.hackatronic.com
Voltage controlled oscillator circuit using LM566 VCO IC Vco Oscillator Circuit Cet article explique pourquoi les vco constituent si souvent le meilleur choix d'un concepteur pour cette fonction et décrit ensuite brièvement le fonctionnement des vco et la façon de les concevoir, de la conception à composants discrets jusqu'aux circuits intégrés de vco monolithiques. A voltage controlled oscillator is an oscillator which produces oscillating signals (waveforms) with variable frequency. It can. Vco Oscillator Circuit.
From www.ee-diary.com
How to build VCO with 555 Timer eediary Vco Oscillator Circuit This monolithic microwave integrated circuit (mmic) vco uses gaas and ingap heterojunction bipolar transistors to achieve wide. It can produce a wide range of frequencies, from a few hertz to hundreds of giga hertz, based on the input dc voltage. A voltage controlled oscillator (vco) is defined as an oscillator whose output frequency is controlled by an input voltage. A. Vco Oscillator Circuit.
From www.researchgate.net
Serrodynewave VCO (voltagecontrolledoscillator) circuit with 555 IC Vco Oscillator Circuit It can produce a wide range of frequencies, from a few hertz to hundreds of giga hertz, based on the input dc voltage. In this post i have explained how to build 6 useful voltage controlled oscillator circuits, using various op amps and integrated circuits. This monolithic microwave integrated circuit (mmic) vco uses gaas and ingap heterojunction bipolar transistors to. Vco Oscillator Circuit.
From circuitdigest.com
Voltage Controlled Oscillator (VCO) Basics, Design, Working Principle Vco Oscillator Circuit In this post i have explained how to build 6 useful voltage controlled oscillator circuits, using various op amps and integrated circuits. It can produce a wide range of frequencies, from a few hertz to hundreds of giga hertz, based on the input dc voltage. A voltage controlled oscillator is an oscillator which produces oscillating signals (waveforms) with variable frequency.. Vco Oscillator Circuit.
From www.seekic.com
9_MHz_LINEAR_VCO Oscillator_Circuit Signal_Processing Circuit Vco Oscillator Circuit This monolithic microwave integrated circuit (mmic) vco uses gaas and ingap heterojunction bipolar transistors to achieve wide. Cet article explique pourquoi les vco constituent si souvent le meilleur choix d'un concepteur pour cette fonction et décrit ensuite brièvement le fonctionnement des vco et la façon de les concevoir, de la conception à composants discrets jusqu'aux circuits intégrés de vco monolithiques.. Vco Oscillator Circuit.
From www.youtube.com
Voltage Controlled Oscillator (VCO) Explained YouTube Vco Oscillator Circuit In this post i have explained how to build 6 useful voltage controlled oscillator circuits, using various op amps and integrated circuits. This note will review the process by which vco (voltage controlled oscillator) designers choose their oscillator’s topology and devices based on. A voltage controlled oscillator is an oscillator which produces oscillating signals (waveforms) with variable frequency. It can. Vco Oscillator Circuit.
From www.hackatronic.com
Voltage controlled oscillator circuit using 566 IC » Integrated Vco Oscillator Circuit It can produce a wide range of frequencies, from a few hertz to hundreds of giga hertz, based on the input dc voltage. Cet article explique pourquoi les vco constituent si souvent le meilleur choix d'un concepteur pour cette fonction et décrit ensuite brièvement le fonctionnement des vco et la façon de les concevoir, de la conception à composants discrets. Vco Oscillator Circuit.
From fixenginestockings.z21.web.core.windows.net
555 Vco Circuit Diagram Vco Oscillator Circuit It can produce a wide range of frequencies, from a few hertz to hundreds of giga hertz, based on the input dc voltage. This monolithic microwave integrated circuit (mmic) vco uses gaas and ingap heterojunction bipolar transistors to achieve wide. This note will review the process by which vco (voltage controlled oscillator) designers choose their oscillator’s topology and devices based. Vco Oscillator Circuit.
From forum.allaboutcircuits.com
Voltage Controlled Oscillator with LM358 All About Circuits Vco Oscillator Circuit This monolithic microwave integrated circuit (mmic) vco uses gaas and ingap heterojunction bipolar transistors to achieve wide. A voltage controlled oscillator (vco) is defined as an oscillator whose output frequency is controlled by an input voltage. This note will review the process by which vco (voltage controlled oscillator) designers choose their oscillator’s topology and devices based on. In this post. Vco Oscillator Circuit.
From www.electronics-circuits.com
VCO Voltage Controlled Oscillator using Opamps Electronics Circuits Vco Oscillator Circuit A voltage controlled oscillator is an oscillator which produces oscillating signals (waveforms) with variable frequency. A voltage controlled oscillator (vco) is defined as an oscillator whose output frequency is controlled by an input voltage. In this post i have explained how to build 6 useful voltage controlled oscillator circuits, using various op amps and integrated circuits. This monolithic microwave integrated. Vco Oscillator Circuit.
From eden-circuits.blogspot.com
Electronic Circuits for Beginners Voltage Controlled Oscillator VCO Vco Oscillator Circuit This note will review the process by which vco (voltage controlled oscillator) designers choose their oscillator’s topology and devices based on. It can produce a wide range of frequencies, from a few hertz to hundreds of giga hertz, based on the input dc voltage. This monolithic microwave integrated circuit (mmic) vco uses gaas and ingap heterojunction bipolar transistors to achieve. Vco Oscillator Circuit.
From www.seekic.com
VCO Oscillator_Circuit Signal_Processing Circuit Diagram Vco Oscillator Circuit A voltage controlled oscillator is an oscillator which produces oscillating signals (waveforms) with variable frequency. It can produce a wide range of frequencies, from a few hertz to hundreds of giga hertz, based on the input dc voltage. In this post i have explained how to build 6 useful voltage controlled oscillator circuits, using various op amps and integrated circuits.. Vco Oscillator Circuit.
From www.researchgate.net
(a) Basic LCtank oscillator configuration with tank parasitics, (b Vco Oscillator Circuit A voltage controlled oscillator (vco) is defined as an oscillator whose output frequency is controlled by an input voltage. This monolithic microwave integrated circuit (mmic) vco uses gaas and ingap heterojunction bipolar transistors to achieve wide. Cet article explique pourquoi les vco constituent si souvent le meilleur choix d'un concepteur pour cette fonction et décrit ensuite brièvement le fonctionnement des. Vco Oscillator Circuit.
From www.zpag.net
VoltageControlled Oscillator (VCO) 4046 Vco Oscillator Circuit It can produce a wide range of frequencies, from a few hertz to hundreds of giga hertz, based on the input dc voltage. This note will review the process by which vco (voltage controlled oscillator) designers choose their oscillator’s topology and devices based on. A voltage controlled oscillator (vco) is defined as an oscillator whose output frequency is controlled by. Vco Oscillator Circuit.
From www.eleccircuit.com
Simple vco using schmitt trigger using 74HC14 Vco Oscillator Circuit This monolithic microwave integrated circuit (mmic) vco uses gaas and ingap heterojunction bipolar transistors to achieve wide. This note will review the process by which vco (voltage controlled oscillator) designers choose their oscillator’s topology and devices based on. Cet article explique pourquoi les vco constituent si souvent le meilleur choix d'un concepteur pour cette fonction et décrit ensuite brièvement le. Vco Oscillator Circuit.
From makingcircuits.com
Voltage Controlled Oscillator (VCO) Circuit Vco Oscillator Circuit A voltage controlled oscillator is an oscillator which produces oscillating signals (waveforms) with variable frequency. It can produce a wide range of frequencies, from a few hertz to hundreds of giga hertz, based on the input dc voltage. A voltage controlled oscillator (vco) is defined as an oscillator whose output frequency is controlled by an input voltage. In this post. Vco Oscillator Circuit.
From www.researchgate.net
5 Cross coupled voltage controlled oscillator (VCO) circuit Vco Oscillator Circuit A voltage controlled oscillator (vco) is defined as an oscillator whose output frequency is controlled by an input voltage. Cet article explique pourquoi les vco constituent si souvent le meilleur choix d'un concepteur pour cette fonction et décrit ensuite brièvement le fonctionnement des vco et la façon de les concevoir, de la conception à composants discrets jusqu'aux circuits intégrés de. Vco Oscillator Circuit.
From www.seekic.com
Rapid synchronous vco Oscillator_Circuit Signal_Processing Vco Oscillator Circuit Cet article explique pourquoi les vco constituent si souvent le meilleur choix d'un concepteur pour cette fonction et décrit ensuite brièvement le fonctionnement des vco et la façon de les concevoir, de la conception à composants discrets jusqu'aux circuits intégrés de vco monolithiques. A voltage controlled oscillator (vco) is defined as an oscillator whose output frequency is controlled by an. Vco Oscillator Circuit.
From mechatrofice.com
VCOArduino voltage controlled oscillator Mechatrofice Vco Oscillator Circuit A voltage controlled oscillator (vco) is defined as an oscillator whose output frequency is controlled by an input voltage. Cet article explique pourquoi les vco constituent si souvent le meilleur choix d'un concepteur pour cette fonction et décrit ensuite brièvement le fonctionnement des vco et la façon de les concevoir, de la conception à composants discrets jusqu'aux circuits intégrés de. Vco Oscillator Circuit.
From www.chegg.com
Solved A) Calculate the VCO Voltage Controlled Oscillator Vco Oscillator Circuit Cet article explique pourquoi les vco constituent si souvent le meilleur choix d'un concepteur pour cette fonction et décrit ensuite brièvement le fonctionnement des vco et la façon de les concevoir, de la conception à composants discrets jusqu'aux circuits intégrés de vco monolithiques. This note will review the process by which vco (voltage controlled oscillator) designers choose their oscillator’s topology. Vco Oscillator Circuit.
From www.youtube.com
Voltage Controlled Oscillator (VCO) VCO Circuit, Construction Vco Oscillator Circuit This note will review the process by which vco (voltage controlled oscillator) designers choose their oscillator’s topology and devices based on. A voltage controlled oscillator (vco) is defined as an oscillator whose output frequency is controlled by an input voltage. In this post i have explained how to build 6 useful voltage controlled oscillator circuits, using various op amps and. Vco Oscillator Circuit.
From www.seekic.com
LINEAR_VCO Oscillator_Circuit Signal_Processing Circuit Diagram Vco Oscillator Circuit It can produce a wide range of frequencies, from a few hertz to hundreds of giga hertz, based on the input dc voltage. In this post i have explained how to build 6 useful voltage controlled oscillator circuits, using various op amps and integrated circuits. Cet article explique pourquoi les vco constituent si souvent le meilleur choix d'un concepteur pour. Vco Oscillator Circuit.
From www.ee-diary.com
How LM566/NE566 Voltage Controlled Oscillator(VCO) Works eediary Vco Oscillator Circuit A voltage controlled oscillator is an oscillator which produces oscillating signals (waveforms) with variable frequency. A voltage controlled oscillator (vco) is defined as an oscillator whose output frequency is controlled by an input voltage. This monolithic microwave integrated circuit (mmic) vco uses gaas and ingap heterojunction bipolar transistors to achieve wide. In this post i have explained how to build. Vco Oscillator Circuit.
From www.semanticscholar.org
Design of Ring Oscillator based VCO with Improved Performance Vco Oscillator Circuit This note will review the process by which vco (voltage controlled oscillator) designers choose their oscillator’s topology and devices based on. In this post i have explained how to build 6 useful voltage controlled oscillator circuits, using various op amps and integrated circuits. A voltage controlled oscillator is an oscillator which produces oscillating signals (waveforms) with variable frequency. Cet article. Vco Oscillator Circuit.
From www.multisim.com
VCO CIRCUIT BY OPAMP Multisim Live Vco Oscillator Circuit Cet article explique pourquoi les vco constituent si souvent le meilleur choix d'un concepteur pour cette fonction et décrit ensuite brièvement le fonctionnement des vco et la façon de les concevoir, de la conception à composants discrets jusqu'aux circuits intégrés de vco monolithiques. In this post i have explained how to build 6 useful voltage controlled oscillator circuits, using various. Vco Oscillator Circuit.
From www.researchgate.net
Schematic of the broadband LC voltagecontrolledoscillator (VCO Vco Oscillator Circuit Cet article explique pourquoi les vco constituent si souvent le meilleur choix d'un concepteur pour cette fonction et décrit ensuite brièvement le fonctionnement des vco et la façon de les concevoir, de la conception à composants discrets jusqu'aux circuits intégrés de vco monolithiques. A voltage controlled oscillator is an oscillator which produces oscillating signals (waveforms) with variable frequency. In this. Vco Oscillator Circuit.
From www.youtube.com
VOLTAGE CONTROLLED OSCILLATOR VCO Concept, IC 566 Block Diagram, IC Vco Oscillator Circuit This monolithic microwave integrated circuit (mmic) vco uses gaas and ingap heterojunction bipolar transistors to achieve wide. In this post i have explained how to build 6 useful voltage controlled oscillator circuits, using various op amps and integrated circuits. This note will review the process by which vco (voltage controlled oscillator) designers choose their oscillator’s topology and devices based on.. Vco Oscillator Circuit.
From webgburnet.com
VCO Oscillateur commandé en tension Site de Vco Oscillator Circuit Cet article explique pourquoi les vco constituent si souvent le meilleur choix d'un concepteur pour cette fonction et décrit ensuite brièvement le fonctionnement des vco et la façon de les concevoir, de la conception à composants discrets jusqu'aux circuits intégrés de vco monolithiques. A voltage controlled oscillator is an oscillator which produces oscillating signals (waveforms) with variable frequency. In this. Vco Oscillator Circuit.