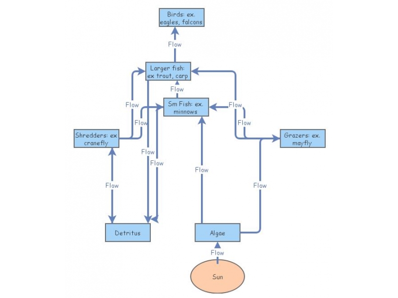
Online Food Simulation . Online food web maker to create visually stunning food web diagrams and food chains for powerpoint presentations, assignments, printing, and publishing. Food web ecology, interactive lab for the habitable planet online course. Before starting the game, check out the information below describing what a food chain is and how several food chains can make up a food web. The interrelationship between species in the river, wetland, grassland, and woodland habitats of the platte river prairie ecosystem is a complex, dynamic food system. Your mission is to make sure all the animals have enough to eat for 12 days. Build a food chain game. Knowing a little bit about food chains and food webs may be helpful to you when you play the game. Interactive game teaching food chains, where correctly assembled chains turn into animated working chains. When a chain is correctly put together, it turns into an animated working chain!
from www.freeprojectz.com
Build a food chain game. Before starting the game, check out the information below describing what a food chain is and how several food chains can make up a food web. Online food web maker to create visually stunning food web diagrams and food chains for powerpoint presentations, assignments, printing, and publishing. When a chain is correctly put together, it turns into an animated working chain! Interactive game teaching food chains, where correctly assembled chains turn into animated working chains. Your mission is to make sure all the animals have enough to eat for 12 days. Knowing a little bit about food chains and food webs may be helpful to you when you play the game. Food web ecology, interactive lab for the habitable planet online course. The interrelationship between species in the river, wetland, grassland, and woodland habitats of the platte river prairie ecosystem is a complex, dynamic food system.
Online Food Ordering System Dataflow Diagram (DFD) Academic Projects
Online Food Simulation Interactive game teaching food chains, where correctly assembled chains turn into animated working chains. Build a food chain game. The interrelationship between species in the river, wetland, grassland, and woodland habitats of the platte river prairie ecosystem is a complex, dynamic food system. Food web ecology, interactive lab for the habitable planet online course. Interactive game teaching food chains, where correctly assembled chains turn into animated working chains. Before starting the game, check out the information below describing what a food chain is and how several food chains can make up a food web. Online food web maker to create visually stunning food web diagrams and food chains for powerpoint presentations, assignments, printing, and publishing. When a chain is correctly put together, it turns into an animated working chain! Knowing a little bit about food chains and food webs may be helpful to you when you play the game. Your mission is to make sure all the animals have enough to eat for 12 days.
From www.legendsoflearning.com
Food s in an Ecosystem Science Games Legends of Learning Online Food Simulation Build a food chain game. Knowing a little bit about food chains and food webs may be helpful to you when you play the game. Your mission is to make sure all the animals have enough to eat for 12 days. Food web ecology, interactive lab for the habitable planet online course. Before starting the game, check out the information. Online Food Simulation.
From dartinnovations.com
Food Chain and Mobile game Online Food Simulation Your mission is to make sure all the animals have enough to eat for 12 days. Knowing a little bit about food chains and food webs may be helpful to you when you play the game. When a chain is correctly put together, it turns into an animated working chain! Before starting the game, check out the information below describing. Online Food Simulation.
From www.researchgate.net
Conceptual online food delivery platform ecosystem Download Online Food Simulation Food web ecology, interactive lab for the habitable planet online course. Build a food chain game. Knowing a little bit about food chains and food webs may be helpful to you when you play the game. Online food web maker to create visually stunning food web diagrams and food chains for powerpoint presentations, assignments, printing, and publishing. Your mission is. Online Food Simulation.
From www.studocu.com
Simulation Food Ecology Name________________________ OCN Online Food Simulation Knowing a little bit about food chains and food webs may be helpful to you when you play the game. When a chain is correctly put together, it turns into an animated working chain! Before starting the game, check out the information below describing what a food chain is and how several food chains can make up a food web.. Online Food Simulation.
From www.exploringnature.org
Build a Food Game Online Food Simulation Knowing a little bit about food chains and food webs may be helpful to you when you play the game. The interrelationship between species in the river, wetland, grassland, and woodland habitats of the platte river prairie ecosystem is a complex, dynamic food system. Online food web maker to create visually stunning food web diagrams and food chains for powerpoint. Online Food Simulation.
From www.youtube.com
The Food Chain Game learn about Science and Animals Sheppard Online Food Simulation Before starting the game, check out the information below describing what a food chain is and how several food chains can make up a food web. Build a food chain game. The interrelationship between species in the river, wetland, grassland, and woodland habitats of the platte river prairie ecosystem is a complex, dynamic food system. Knowing a little bit about. Online Food Simulation.
From www.freeprojectz.com
Online Food Ordering System Dataflow Diagram (DFD) Academic Projects Online Food Simulation Interactive game teaching food chains, where correctly assembled chains turn into animated working chains. Food web ecology, interactive lab for the habitable planet online course. When a chain is correctly put together, it turns into an animated working chain! Knowing a little bit about food chains and food webs may be helpful to you when you play the game. Before. Online Food Simulation.
From www.artofit.org
Food chain web simulation Artofit Online Food Simulation Your mission is to make sure all the animals have enough to eat for 12 days. Knowing a little bit about food chains and food webs may be helpful to you when you play the game. Online food web maker to create visually stunning food web diagrams and food chains for powerpoint presentations, assignments, printing, and publishing. Interactive game teaching. Online Food Simulation.
From vdocuments.mx
Marine Food Simulation Earth Rangers · Marine Food Simulation Online Food Simulation Build a food chain game. When a chain is correctly put together, it turns into an animated working chain! Knowing a little bit about food chains and food webs may be helpful to you when you play the game. Food web ecology, interactive lab for the habitable planet online course. Online food web maker to create visually stunning food web. Online Food Simulation.
From byjus.com
Assertion A Food chains interconnected together in an ecosystem is Online Food Simulation Online food web maker to create visually stunning food web diagrams and food chains for powerpoint presentations, assignments, printing, and publishing. Knowing a little bit about food chains and food webs may be helpful to you when you play the game. Before starting the game, check out the information below describing what a food chain is and how several food. Online Food Simulation.
From www.researchgate.net
(PDF) Food webbased simulation for agroecology Online Food Simulation Online food web maker to create visually stunning food web diagrams and food chains for powerpoint presentations, assignments, printing, and publishing. Build a food chain game. Food web ecology, interactive lab for the habitable planet online course. Knowing a little bit about food chains and food webs may be helpful to you when you play the game. The interrelationship between. Online Food Simulation.
From insightmaker.com
Practice Food Simulation Insight Maker Online Food Simulation When a chain is correctly put together, it turns into an animated working chain! Build a food chain game. The interrelationship between species in the river, wetland, grassland, and woodland habitats of the platte river prairie ecosystem is a complex, dynamic food system. Interactive game teaching food chains, where correctly assembled chains turn into animated working chains. Online food web. Online Food Simulation.
From creately.com
10 LittleKnown Diagrams to Help Visualize Common Scenarios Quickly Online Food Simulation The interrelationship between species in the river, wetland, grassland, and woodland habitats of the platte river prairie ecosystem is a complex, dynamic food system. Interactive game teaching food chains, where correctly assembled chains turn into animated working chains. Before starting the game, check out the information below describing what a food chain is and how several food chains can make. Online Food Simulation.
From www.figma.com
Online Food Delivery Figma Online Food Simulation The interrelationship between species in the river, wetland, grassland, and woodland habitats of the platte river prairie ecosystem is a complex, dynamic food system. Online food web maker to create visually stunning food web diagrams and food chains for powerpoint presentations, assignments, printing, and publishing. When a chain is correctly put together, it turns into an animated working chain! Before. Online Food Simulation.
From stewart-switch.com
Class Diagram For Online Food Ordering System Online Food Simulation Before starting the game, check out the information below describing what a food chain is and how several food chains can make up a food web. Knowing a little bit about food chains and food webs may be helpful to you when you play the game. Build a food chain game. Online food web maker to create visually stunning food. Online Food Simulation.
From www.figma.com
FitMe Online Food Delivery site Full Version Figma Online Food Simulation Interactive game teaching food chains, where correctly assembled chains turn into animated working chains. Your mission is to make sure all the animals have enough to eat for 12 days. Before starting the game, check out the information below describing what a food chain is and how several food chains can make up a food web. Knowing a little bit. Online Food Simulation.
From venngage.com
Online Food Maker Create Your Own Food Online Food Simulation Knowing a little bit about food chains and food webs may be helpful to you when you play the game. Build a food chain game. Online food web maker to create visually stunning food web diagrams and food chains for powerpoint presentations, assignments, printing, and publishing. Before starting the game, check out the information below describing what a food chain. Online Food Simulation.
From dribbble.com
Online Food Delivery UI Exploration ( Making ) by Anik Deb on Dribbble Online Food Simulation Your mission is to make sure all the animals have enough to eat for 12 days. Before starting the game, check out the information below describing what a food chain is and how several food chains can make up a food web. The interrelationship between species in the river, wetland, grassland, and woodland habitats of the platte river prairie ecosystem. Online Food Simulation.
From www.linstitute.net
Edexcel IGCSE Biology Double Science 复习笔记 4.2.2 Food s Online Food Simulation Knowing a little bit about food chains and food webs may be helpful to you when you play the game. Before starting the game, check out the information below describing what a food chain is and how several food chains can make up a food web. Online food web maker to create visually stunning food web diagrams and food chains. Online Food Simulation.
From savedyouaspot.com
Food chains and webs Saved You a Spot Online Food Simulation Interactive game teaching food chains, where correctly assembled chains turn into animated working chains. Before starting the game, check out the information below describing what a food chain is and how several food chains can make up a food web. Online food web maker to create visually stunning food web diagrams and food chains for powerpoint presentations, assignments, printing, and. Online Food Simulation.
From davidandmic.weebly.com
ECOLAB Food Simulator Online Food Simulation Build a food chain game. Knowing a little bit about food chains and food webs may be helpful to you when you play the game. Food web ecology, interactive lab for the habitable planet online course. Online food web maker to create visually stunning food web diagrams and food chains for powerpoint presentations, assignments, printing, and publishing. Your mission is. Online Food Simulation.
From athensmutualaid.net
Food Simulation Activity Answer Key Tips For Understanding And Online Food Simulation Your mission is to make sure all the animals have enough to eat for 12 days. Interactive game teaching food chains, where correctly assembled chains turn into animated working chains. Before starting the game, check out the information below describing what a food chain is and how several food chains can make up a food web. The interrelationship between species. Online Food Simulation.
From botanycentral.blogspot.com
Food chain and food web Online Food Simulation Online food web maker to create visually stunning food web diagrams and food chains for powerpoint presentations, assignments, printing, and publishing. When a chain is correctly put together, it turns into an animated working chain! The interrelationship between species in the river, wetland, grassland, and woodland habitats of the platte river prairie ecosystem is a complex, dynamic food system. Food. Online Food Simulation.
From venngage.com
Online Food Maker Create Your Own Food Online Food Simulation Interactive game teaching food chains, where correctly assembled chains turn into animated working chains. Before starting the game, check out the information below describing what a food chain is and how several food chains can make up a food web. Food web ecology, interactive lab for the habitable planet online course. The interrelationship between species in the river, wetland, grassland,. Online Food Simulation.
From www.figma.com
Exercise 3 Food App Design (Restaurant Business) Figma Online Food Simulation Your mission is to make sure all the animals have enough to eat for 12 days. Food web ecology, interactive lab for the habitable planet online course. Online food web maker to create visually stunning food web diagrams and food chains for powerpoint presentations, assignments, printing, and publishing. Build a food chain game. When a chain is correctly put together,. Online Food Simulation.
From myans.bhantedhammika.net
Food Simulation Activity Answer Key Online Food Simulation Online food web maker to create visually stunning food web diagrams and food chains for powerpoint presentations, assignments, printing, and publishing. The interrelationship between species in the river, wetland, grassland, and woodland habitats of the platte river prairie ecosystem is a complex, dynamic food system. When a chain is correctly put together, it turns into an animated working chain! Your. Online Food Simulation.
From gamma.app
Foodie Hunter Your Ultimate Online Food Application Online Food Simulation Your mission is to make sure all the animals have enough to eat for 12 days. Interactive game teaching food chains, where correctly assembled chains turn into animated working chains. When a chain is correctly put together, it turns into an animated working chain! The interrelationship between species in the river, wetland, grassland, and woodland habitats of the platte river. Online Food Simulation.
From laptrinhx.com
Creating an Online Food Ordering System in LaptrinhX / News Online Food Simulation Your mission is to make sure all the animals have enough to eat for 12 days. Online food web maker to create visually stunning food web diagrams and food chains for powerpoint presentations, assignments, printing, and publishing. Interactive game teaching food chains, where correctly assembled chains turn into animated working chains. Before starting the game, check out the information below. Online Food Simulation.
From www.behance.net
Online Food Order Interface on Behance Online Food Simulation Knowing a little bit about food chains and food webs may be helpful to you when you play the game. Interactive game teaching food chains, where correctly assembled chains turn into animated working chains. Before starting the game, check out the information below describing what a food chain is and how several food chains can make up a food web.. Online Food Simulation.
From venngage.com
Online Food Maker Create Your Own Food Online Food Simulation When a chain is correctly put together, it turns into an animated working chain! Food web ecology, interactive lab for the habitable planet online course. Build a food chain game. Before starting the game, check out the information below describing what a food chain is and how several food chains can make up a food web. Your mission is to. Online Food Simulation.
From 7thgradescience2015-16.blogspot.com
7th Grade Science 20152016 Food Chain and Food Games Online Food Simulation The interrelationship between species in the river, wetland, grassland, and woodland habitats of the platte river prairie ecosystem is a complex, dynamic food system. Build a food chain game. Food web ecology, interactive lab for the habitable planet online course. Knowing a little bit about food chains and food webs may be helpful to you when you play the game.. Online Food Simulation.
From venngage.com
Online Food Maker Create Your Own Food Online Food Simulation The interrelationship between species in the river, wetland, grassland, and woodland habitats of the platte river prairie ecosystem is a complex, dynamic food system. Online food web maker to create visually stunning food web diagrams and food chains for powerpoint presentations, assignments, printing, and publishing. Your mission is to make sure all the animals have enough to eat for 12. Online Food Simulation.
From venngage.com
Online Food Maker Create Your Own Food Online Food Simulation When a chain is correctly put together, it turns into an animated working chain! Before starting the game, check out the information below describing what a food chain is and how several food chains can make up a food web. Your mission is to make sure all the animals have enough to eat for 12 days. Knowing a little bit. Online Food Simulation.
From www.behance.net
Online Food Design Behance Online Food Simulation Food web ecology, interactive lab for the habitable planet online course. Online food web maker to create visually stunning food web diagrams and food chains for powerpoint presentations, assignments, printing, and publishing. The interrelationship between species in the river, wetland, grassland, and woodland habitats of the platte river prairie ecosystem is a complex, dynamic food system. Interactive game teaching food. Online Food Simulation.
From www.figma.com
Food web design figma Figma Online Food Simulation Build a food chain game. When a chain is correctly put together, it turns into an animated working chain! Food web ecology, interactive lab for the habitable planet online course. Interactive game teaching food chains, where correctly assembled chains turn into animated working chains. Knowing a little bit about food chains and food webs may be helpful to you when. Online Food Simulation.