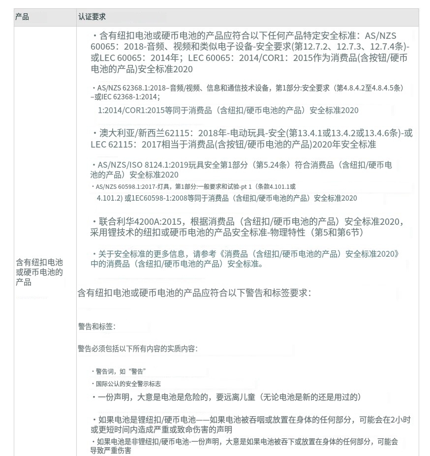
Consumer Goods (Button/Coin Batteries) Safety Standard 2020 . Button and coin batteries are flat, round single cell batteries. We acknowledge the traditional owners and custodians of country throughout. There are 4 mandatory safety and information standards for button and coin. I, michael sukkar, minister for housing and assistant treasurer,. F2022c00424 (c01) 06 april 2022. In december 2020 the australian government made mandatory safety and information standards for button/coin batteries. The safety and information standards for button/ coin batteries include the following requirements: Consumer goods (button/coin batteries) safety standard 2020. Exemptions from child resistant packaging requirements the consumer goods (button/coin batteries) safety standard 2020 includes. Consumer goods (products containing button/coin batteries) safety. This is a compilation of the consumer goods (button/coin batteries) safety standard 2020 that shows the text of the law as.
from www.cpsc.gov
F2022c00424 (c01) 06 april 2022. This is a compilation of the consumer goods (button/coin batteries) safety standard 2020 that shows the text of the law as. Consumer goods (button/coin batteries) safety standard 2020. I, michael sukkar, minister for housing and assistant treasurer,. There are 4 mandatory safety and information standards for button and coin. Button and coin batteries are flat, round single cell batteries. In december 2020 the australian government made mandatory safety and information standards for button/coin batteries. Exemptions from child resistant packaging requirements the consumer goods (button/coin batteries) safety standard 2020 includes. The safety and information standards for button/ coin batteries include the following requirements: We acknowledge the traditional owners and custodians of country throughout.
Button Cell and Coin Batteries CPSC.gov
Consumer Goods (Button/Coin Batteries) Safety Standard 2020 The safety and information standards for button/ coin batteries include the following requirements: Button and coin batteries are flat, round single cell batteries. Exemptions from child resistant packaging requirements the consumer goods (button/coin batteries) safety standard 2020 includes. There are 4 mandatory safety and information standards for button and coin. This is a compilation of the consumer goods (button/coin batteries) safety standard 2020 that shows the text of the law as. The safety and information standards for button/ coin batteries include the following requirements: In december 2020 the australian government made mandatory safety and information standards for button/coin batteries. We acknowledge the traditional owners and custodians of country throughout. I, michael sukkar, minister for housing and assistant treasurer,. F2022c00424 (c01) 06 april 2022. Consumer goods (button/coin batteries) safety standard 2020. Consumer goods (products containing button/coin batteries) safety.
From www.walmart.com
3 Pack Energizer CR2450 ECR2450 CR 2450 3V Lithium Coin Cell Button Consumer Goods (Button/Coin Batteries) Safety Standard 2020 This is a compilation of the consumer goods (button/coin batteries) safety standard 2020 that shows the text of the law as. I, michael sukkar, minister for housing and assistant treasurer,. Button and coin batteries are flat, round single cell batteries. In december 2020 the australian government made mandatory safety and information standards for button/coin batteries. Consumer goods (products containing button/coin. Consumer Goods (Button/Coin Batteries) Safety Standard 2020.
From www.productsafety.gov.au
Button and coin batteries Product Safety Australia Consumer Goods (Button/Coin Batteries) Safety Standard 2020 Consumer goods (button/coin batteries) safety standard 2020. Consumer goods (products containing button/coin batteries) safety. In december 2020 the australian government made mandatory safety and information standards for button/coin batteries. We acknowledge the traditional owners and custodians of country throughout. This is a compilation of the consumer goods (button/coin batteries) safety standard 2020 that shows the text of the law as.. Consumer Goods (Button/Coin Batteries) Safety Standard 2020.
From sifa.net.au
Button battery update The onus is on YOU to ensure compliance! SIFA Consumer Goods (Button/Coin Batteries) Safety Standard 2020 Exemptions from child resistant packaging requirements the consumer goods (button/coin batteries) safety standard 2020 includes. I, michael sukkar, minister for housing and assistant treasurer,. Consumer goods (button/coin batteries) safety standard 2020. This is a compilation of the consumer goods (button/coin batteries) safety standard 2020 that shows the text of the law as. The safety and information standards for button/ coin. Consumer Goods (Button/Coin Batteries) Safety Standard 2020.
From min.news
How to handle the UL4200A report for Amazon button/coin battery Consumer Goods (Button/Coin Batteries) Safety Standard 2020 Exemptions from child resistant packaging requirements the consumer goods (button/coin batteries) safety standard 2020 includes. Consumer goods (button/coin batteries) safety standard 2020. Button and coin batteries are flat, round single cell batteries. There are 4 mandatory safety and information standards for button and coin. We acknowledge the traditional owners and custodians of country throughout. This is a compilation of the. Consumer Goods (Button/Coin Batteries) Safety Standard 2020.
From zhuanlan.zhihu.com
澳洲纽扣电池和硬币电池IEC600864 认证安全标准,办理流程 知乎 Consumer Goods (Button/Coin Batteries) Safety Standard 2020 F2022c00424 (c01) 06 april 2022. Button and coin batteries are flat, round single cell batteries. Exemptions from child resistant packaging requirements the consumer goods (button/coin batteries) safety standard 2020 includes. Consumer goods (products containing button/coin batteries) safety. In december 2020 the australian government made mandatory safety and information standards for button/coin batteries. There are 4 mandatory safety and information standards. Consumer Goods (Button/Coin Batteries) Safety Standard 2020.
From thebatterybase.com.au
WARRANTY The Manufacturer warranty on all remotes only covers Consumer Goods (Button/Coin Batteries) Safety Standard 2020 Exemptions from child resistant packaging requirements the consumer goods (button/coin batteries) safety standard 2020 includes. F2022c00424 (c01) 06 april 2022. We acknowledge the traditional owners and custodians of country throughout. This is a compilation of the consumer goods (button/coin batteries) safety standard 2020 that shows the text of the law as. I, michael sukkar, minister for housing and assistant treasurer,.. Consumer Goods (Button/Coin Batteries) Safety Standard 2020.
From misterminit.co
Superlift 4 button RSS01C Garage Remote 434MHZ Mister Minit Consumer Goods (Button/Coin Batteries) Safety Standard 2020 This is a compilation of the consumer goods (button/coin batteries) safety standard 2020 that shows the text of the law as. Exemptions from child resistant packaging requirements the consumer goods (button/coin batteries) safety standard 2020 includes. There are 4 mandatory safety and information standards for button and coin. I, michael sukkar, minister for housing and assistant treasurer,. The safety and. Consumer Goods (Button/Coin Batteries) Safety Standard 2020.
From czstc.group
STC Australian Consumer Goods (Products Containing Button/ Coin Consumer Goods (Button/Coin Batteries) Safety Standard 2020 Consumer goods (button/coin batteries) safety standard 2020. The safety and information standards for button/ coin batteries include the following requirements: F2022c00424 (c01) 06 april 2022. This is a compilation of the consumer goods (button/coin batteries) safety standard 2020 that shows the text of the law as. In december 2020 the australian government made mandatory safety and information standards for button/coin. Consumer Goods (Button/Coin Batteries) Safety Standard 2020.
From www.bilibili.com
澳大利亚含纽扣/硬币电池商品亚马逊要求标准 哔哩哔哩 Consumer Goods (Button/Coin Batteries) Safety Standard 2020 There are 4 mandatory safety and information standards for button and coin. In december 2020 the australian government made mandatory safety and information standards for button/coin batteries. I, michael sukkar, minister for housing and assistant treasurer,. We acknowledge the traditional owners and custodians of country throughout. This is a compilation of the consumer goods (button/coin batteries) safety standard 2020 that. Consumer Goods (Button/Coin Batteries) Safety Standard 2020.
From www.productsafety.gov.au
Button and coin batteries Product Safety Australia Consumer Goods (Button/Coin Batteries) Safety Standard 2020 We acknowledge the traditional owners and custodians of country throughout. There are 4 mandatory safety and information standards for button and coin. Consumer goods (button/coin batteries) safety standard 2020. Consumer goods (products containing button/coin batteries) safety. F2022c00424 (c01) 06 april 2022. In december 2020 the australian government made mandatory safety and information standards for button/coin batteries. This is a compilation. Consumer Goods (Button/Coin Batteries) Safety Standard 2020.
From www.productsafety.gov.au
Button batteries Product Safety Australia Consumer Goods (Button/Coin Batteries) Safety Standard 2020 In december 2020 the australian government made mandatory safety and information standards for button/coin batteries. This is a compilation of the consumer goods (button/coin batteries) safety standard 2020 that shows the text of the law as. Consumer goods (button/coin batteries) safety standard 2020. Consumer goods (products containing button/coin batteries) safety. There are 4 mandatory safety and information standards for button. Consumer Goods (Button/Coin Batteries) Safety Standard 2020.
From www.bilibili.com
澳大利亚含纽扣电池亚马逊邮件要求如下: 哔哩哔哩 Consumer Goods (Button/Coin Batteries) Safety Standard 2020 The safety and information standards for button/ coin batteries include the following requirements: There are 4 mandatory safety and information standards for button and coin. I, michael sukkar, minister for housing and assistant treasurer,. Button and coin batteries are flat, round single cell batteries. We acknowledge the traditional owners and custodians of country throughout. In december 2020 the australian government. Consumer Goods (Button/Coin Batteries) Safety Standard 2020.
From www.gowansprint.com
Button Battery Warning Sticker Gowans & Son Printers Consumer Goods (Button/Coin Batteries) Safety Standard 2020 The safety and information standards for button/ coin batteries include the following requirements: This is a compilation of the consumer goods (button/coin batteries) safety standard 2020 that shows the text of the law as. F2022c00424 (c01) 06 april 2022. Exemptions from child resistant packaging requirements the consumer goods (button/coin batteries) safety standard 2020 includes. I, michael sukkar, minister for housing. Consumer Goods (Button/Coin Batteries) Safety Standard 2020.
From www.choice.com.au
Household products with button batteries fail CHOICE safety tests Consumer Goods (Button/Coin Batteries) Safety Standard 2020 I, michael sukkar, minister for housing and assistant treasurer,. This is a compilation of the consumer goods (button/coin batteries) safety standard 2020 that shows the text of the law as. F2022c00424 (c01) 06 april 2022. The safety and information standards for button/ coin batteries include the following requirements: There are 4 mandatory safety and information standards for button and coin.. Consumer Goods (Button/Coin Batteries) Safety Standard 2020.
From inf.news
The mandatory standard for button batteries in Australia will be Consumer Goods (Button/Coin Batteries) Safety Standard 2020 F2022c00424 (c01) 06 april 2022. Consumer goods (button/coin batteries) safety standard 2020. Exemptions from child resistant packaging requirements the consumer goods (button/coin batteries) safety standard 2020 includes. In december 2020 the australian government made mandatory safety and information standards for button/coin batteries. We acknowledge the traditional owners and custodians of country throughout. Consumer goods (products containing button/coin batteries) safety. The. Consumer Goods (Button/Coin Batteries) Safety Standard 2020.
From bhabrisbane.org.au
Button/Coin Batteries Safety Standards Better Hearing Australia Consumer Goods (Button/Coin Batteries) Safety Standard 2020 I, michael sukkar, minister for housing and assistant treasurer,. This is a compilation of the consumer goods (button/coin batteries) safety standard 2020 that shows the text of the law as. There are 4 mandatory safety and information standards for button and coin. Exemptions from child resistant packaging requirements the consumer goods (button/coin batteries) safety standard 2020 includes. The safety and. Consumer Goods (Button/Coin Batteries) Safety Standard 2020.
From www.hmeonline.com
解读 澳洲发布纽扣电池强制性标准和供应商指南华诚创智 Consumer Goods (Button/Coin Batteries) Safety Standard 2020 There are 4 mandatory safety and information standards for button and coin. Button and coin batteries are flat, round single cell batteries. F2022c00424 (c01) 06 april 2022. Consumer goods (button/coin batteries) safety standard 2020. Exemptions from child resistant packaging requirements the consumer goods (button/coin batteries) safety standard 2020 includes. This is a compilation of the consumer goods (button/coin batteries) safety. Consumer Goods (Button/Coin Batteries) Safety Standard 2020.
From shootersunion.com.au
Button Cell Battery Ban Shooters Union Australia Consumer Goods (Button/Coin Batteries) Safety Standard 2020 We acknowledge the traditional owners and custodians of country throughout. I, michael sukkar, minister for housing and assistant treasurer,. Consumer goods (button/coin batteries) safety standard 2020. There are 4 mandatory safety and information standards for button and coin. F2022c00424 (c01) 06 april 2022. Exemptions from child resistant packaging requirements the consumer goods (button/coin batteries) safety standard 2020 includes. This is. Consumer Goods (Button/Coin Batteries) Safety Standard 2020.
From www.baps.org.uk
Keep children safe from button batteries at Christmas British Consumer Goods (Button/Coin Batteries) Safety Standard 2020 Consumer goods (products containing button/coin batteries) safety. Exemptions from child resistant packaging requirements the consumer goods (button/coin batteries) safety standard 2020 includes. In december 2020 the australian government made mandatory safety and information standards for button/coin batteries. There are 4 mandatory safety and information standards for button and coin. F2022c00424 (c01) 06 april 2022. Consumer goods (button/coin batteries) safety standard. Consumer Goods (Button/Coin Batteries) Safety Standard 2020.
From zhuanlan.zhihu.com
澳洲纽扣电池/含纽扣电池商品合规认证要求以及解决方案 知乎 Consumer Goods (Button/Coin Batteries) Safety Standard 2020 We acknowledge the traditional owners and custodians of country throughout. The safety and information standards for button/ coin batteries include the following requirements: F2022c00424 (c01) 06 april 2022. This is a compilation of the consumer goods (button/coin batteries) safety standard 2020 that shows the text of the law as. I, michael sukkar, minister for housing and assistant treasurer,. Consumer goods. Consumer Goods (Button/Coin Batteries) Safety Standard 2020.
From www.hqts.com
CPSC issue Notice of Proposed Rulemaking to Improve Safety of Children Consumer Goods (Button/Coin Batteries) Safety Standard 2020 Consumer goods (button/coin batteries) safety standard 2020. The safety and information standards for button/ coin batteries include the following requirements: Exemptions from child resistant packaging requirements the consumer goods (button/coin batteries) safety standard 2020 includes. There are 4 mandatory safety and information standards for button and coin. Button and coin batteries are flat, round single cell batteries. I, michael sukkar,. Consumer Goods (Button/Coin Batteries) Safety Standard 2020.
From www.ugames.com.au
PRODUCTS CONTAINING BUTTON / COIN BATTERIES U. Games Australia Consumer Goods (Button/Coin Batteries) Safety Standard 2020 In december 2020 the australian government made mandatory safety and information standards for button/coin batteries. Button and coin batteries are flat, round single cell batteries. Exemptions from child resistant packaging requirements the consumer goods (button/coin batteries) safety standard 2020 includes. There are 4 mandatory safety and information standards for button and coin. F2022c00424 (c01) 06 april 2022. Consumer goods (button/coin. Consumer Goods (Button/Coin Batteries) Safety Standard 2020.
From www.sohu.com
澳大利亚含纽扣电池产品安全亚马逊ACCC认证UL4200A测试报告_标准_要求_商品 Consumer Goods (Button/Coin Batteries) Safety Standard 2020 This is a compilation of the consumer goods (button/coin batteries) safety standard 2020 that shows the text of the law as. Button and coin batteries are flat, round single cell batteries. Consumer goods (products containing button/coin batteries) safety. Exemptions from child resistant packaging requirements the consumer goods (button/coin batteries) safety standard 2020 includes. Consumer goods (button/coin batteries) safety standard 2020.. Consumer Goods (Button/Coin Batteries) Safety Standard 2020.
From www.sohu.com
Australia ACCC Introduced Safety Standards for Button Batteries_The Consumer Goods (Button/Coin Batteries) Safety Standard 2020 Consumer goods (products containing button/coin batteries) safety. The safety and information standards for button/ coin batteries include the following requirements: I, michael sukkar, minister for housing and assistant treasurer,. This is a compilation of the consumer goods (button/coin batteries) safety standard 2020 that shows the text of the law as. We acknowledge the traditional owners and custodians of country throughout.. Consumer Goods (Button/Coin Batteries) Safety Standard 2020.
From shop.mtansw.com.au
to MTA NSW Consumer Goods (Button/Coin Batteries) Safety Standard 2020 F2022c00424 (c01) 06 april 2022. Exemptions from child resistant packaging requirements the consumer goods (button/coin batteries) safety standard 2020 includes. There are 4 mandatory safety and information standards for button and coin. Consumer goods (products containing button/coin batteries) safety. We acknowledge the traditional owners and custodians of country throughout. Button and coin batteries are flat, round single cell batteries. I,. Consumer Goods (Button/Coin Batteries) Safety Standard 2020.
From www.cpsc.gov
Button Cell and Coin Batteries CPSC.gov Consumer Goods (Button/Coin Batteries) Safety Standard 2020 Exemptions from child resistant packaging requirements the consumer goods (button/coin batteries) safety standard 2020 includes. Consumer goods (products containing button/coin batteries) safety. Button and coin batteries are flat, round single cell batteries. In december 2020 the australian government made mandatory safety and information standards for button/coin batteries. There are 4 mandatory safety and information standards for button and coin. Consumer. Consumer Goods (Button/Coin Batteries) Safety Standard 2020.
From sifa.net.au
Button battery law changes capture Australian shooting industry Consumer Goods (Button/Coin Batteries) Safety Standard 2020 This is a compilation of the consumer goods (button/coin batteries) safety standard 2020 that shows the text of the law as. We acknowledge the traditional owners and custodians of country throughout. Consumer goods (products containing button/coin batteries) safety. I, michael sukkar, minister for housing and assistant treasurer,. Exemptions from child resistant packaging requirements the consumer goods (button/coin batteries) safety standard. Consumer Goods (Button/Coin Batteries) Safety Standard 2020.
From min.news
How to handle the UL4200A report for Amazon button/coin battery Consumer Goods (Button/Coin Batteries) Safety Standard 2020 In december 2020 the australian government made mandatory safety and information standards for button/coin batteries. Consumer goods (products containing button/coin batteries) safety. F2022c00424 (c01) 06 april 2022. This is a compilation of the consumer goods (button/coin batteries) safety standard 2020 that shows the text of the law as. We acknowledge the traditional owners and custodians of country throughout. Button and. Consumer Goods (Button/Coin Batteries) Safety Standard 2020.
From www.bilibili.com
澳洲纽扣电池/含纽扣电池商品合规认证如何通过审核,看这一篇文章足够! 哔哩哔哩 Consumer Goods (Button/Coin Batteries) Safety Standard 2020 There are 4 mandatory safety and information standards for button and coin. Exemptions from child resistant packaging requirements the consumer goods (button/coin batteries) safety standard 2020 includes. Consumer goods (button/coin batteries) safety standard 2020. Button and coin batteries are flat, round single cell batteries. I, michael sukkar, minister for housing and assistant treasurer,. F2022c00424 (c01) 06 april 2022. In december. Consumer Goods (Button/Coin Batteries) Safety Standard 2020.
From dgstc.group
STC Australian Consumer Goods (Button/Coin Batteries) Safety Standard Consumer Goods (Button/Coin Batteries) Safety Standard 2020 We acknowledge the traditional owners and custodians of country throughout. In december 2020 the australian government made mandatory safety and information standards for button/coin batteries. This is a compilation of the consumer goods (button/coin batteries) safety standard 2020 that shows the text of the law as. Consumer goods (button/coin batteries) safety standard 2020. Button and coin batteries are flat, round. Consumer Goods (Button/Coin Batteries) Safety Standard 2020.
From device.report
CAROMA 300070W Livewell Electronic Bidet Seat Instruction Manual Consumer Goods (Button/Coin Batteries) Safety Standard 2020 We acknowledge the traditional owners and custodians of country throughout. Exemptions from child resistant packaging requirements the consumer goods (button/coin batteries) safety standard 2020 includes. The safety and information standards for button/ coin batteries include the following requirements: F2022c00424 (c01) 06 april 2022. Consumer goods (products containing button/coin batteries) safety. There are 4 mandatory safety and information standards for button. Consumer Goods (Button/Coin Batteries) Safety Standard 2020.
From zhuanlan.zhihu.com
澳洲含纽扣电池产品的安全使用标准IEC 6008642019 Primary Batteries Part 4 Safety of Consumer Goods (Button/Coin Batteries) Safety Standard 2020 The safety and information standards for button/ coin batteries include the following requirements: Consumer goods (products containing button/coin batteries) safety. F2022c00424 (c01) 06 april 2022. In december 2020 the australian government made mandatory safety and information standards for button/coin batteries. Exemptions from child resistant packaging requirements the consumer goods (button/coin batteries) safety standard 2020 includes. I, michael sukkar, minister for. Consumer Goods (Button/Coin Batteries) Safety Standard 2020.
From gladstonehifi.com
Merlin M842RS 2 Btn Garage Remote RKRCM48 Consumer Goods (Button/Coin Batteries) Safety Standard 2020 Consumer goods (button/coin batteries) safety standard 2020. Button and coin batteries are flat, round single cell batteries. I, michael sukkar, minister for housing and assistant treasurer,. There are 4 mandatory safety and information standards for button and coin. Exemptions from child resistant packaging requirements the consumer goods (button/coin batteries) safety standard 2020 includes. The safety and information standards for button/. Consumer Goods (Button/Coin Batteries) Safety Standard 2020.
From www.chiptech.co.nz
Button and Coin Cell Batteries Chiptech Consumer Goods (Button/Coin Batteries) Safety Standard 2020 F2022c00424 (c01) 06 april 2022. In december 2020 the australian government made mandatory safety and information standards for button/coin batteries. There are 4 mandatory safety and information standards for button and coin. Consumer goods (products containing button/coin batteries) safety. Exemptions from child resistant packaging requirements the consumer goods (button/coin batteries) safety standard 2020 includes. I, michael sukkar, minister for housing. Consumer Goods (Button/Coin Batteries) Safety Standard 2020.
From www.productsafety.gov.au
Button batteries Product Safety Australia Consumer Goods (Button/Coin Batteries) Safety Standard 2020 Consumer goods (products containing button/coin batteries) safety. F2022c00424 (c01) 06 april 2022. There are 4 mandatory safety and information standards for button and coin. In december 2020 the australian government made mandatory safety and information standards for button/coin batteries. Consumer goods (button/coin batteries) safety standard 2020. Button and coin batteries are flat, round single cell batteries. We acknowledge the traditional. Consumer Goods (Button/Coin Batteries) Safety Standard 2020.