Regulated Power Supply Circuit Zener Diode . Find out the important parameters to consider and the. Learn how to use a zener diode to create a simple and inexpensive voltage regulator circuit. All linear power supply circuits which are designed to produce a stabilized, constant voltage and current output fundamentally. See the circuit diagram, formula, and examples of zener. Here this circuit constructed with bridge rectifier and zener regulator. We can use this circuit as 12 volt power supply source for stepper motor, servo motor and peripherals need 12v. The step down transformer reduce ac Learn how to use zener diodes to stabilize voltage in power supply circuits. Learn how to use a zener diode as a simple and inexpensive voltage regulator, and its advantages and drawbacks. Construction of this 12 volt regulated power supply circuit using zener diode is very simple, first thing you need to bring at least 15v ac by using stepdown transformer, then.
from www.eleccircuit.com
We can use this circuit as 12 volt power supply source for stepper motor, servo motor and peripherals need 12v. Learn how to use zener diodes to stabilize voltage in power supply circuits. All linear power supply circuits which are designed to produce a stabilized, constant voltage and current output fundamentally. See the circuit diagram, formula, and examples of zener. Construction of this 12 volt regulated power supply circuit using zener diode is very simple, first thing you need to bring at least 15v ac by using stepdown transformer, then. Find out the important parameters to consider and the. Learn how to use a zener diode to create a simple and inexpensive voltage regulator circuit. Learn how to use a zener diode as a simple and inexpensive voltage regulator, and its advantages and drawbacks. Here this circuit constructed with bridge rectifier and zener regulator. The step down transformer reduce ac
What is Zener diode? Its principle working and example usage
Regulated Power Supply Circuit Zener Diode Learn how to use zener diodes to stabilize voltage in power supply circuits. We can use this circuit as 12 volt power supply source for stepper motor, servo motor and peripherals need 12v. Here this circuit constructed with bridge rectifier and zener regulator. Learn how to use zener diodes to stabilize voltage in power supply circuits. See the circuit diagram, formula, and examples of zener. Construction of this 12 volt regulated power supply circuit using zener diode is very simple, first thing you need to bring at least 15v ac by using stepdown transformer, then. The step down transformer reduce ac Find out the important parameters to consider and the. Learn how to use a zener diode as a simple and inexpensive voltage regulator, and its advantages and drawbacks. Learn how to use a zener diode to create a simple and inexpensive voltage regulator circuit. All linear power supply circuits which are designed to produce a stabilized, constant voltage and current output fundamentally.
From www.eleccircuit.com
What is Zener diode? Its principle working and example usage Regulated Power Supply Circuit Zener Diode Learn how to use zener diodes to stabilize voltage in power supply circuits. Here this circuit constructed with bridge rectifier and zener regulator. Learn how to use a zener diode as a simple and inexpensive voltage regulator, and its advantages and drawbacks. Learn how to use a zener diode to create a simple and inexpensive voltage regulator circuit. We can. Regulated Power Supply Circuit Zener Diode.
From www.youtube.com
Zener Diode based Regulated Power Supply Simulation in MultiSIM Regulated Power Supply Circuit Zener Diode Here this circuit constructed with bridge rectifier and zener regulator. Find out the important parameters to consider and the. All linear power supply circuits which are designed to produce a stabilized, constant voltage and current output fundamentally. Learn how to use a zener diode to create a simple and inexpensive voltage regulator circuit. Construction of this 12 volt regulated power. Regulated Power Supply Circuit Zener Diode.
From www.circuitdiagram.co
Draw A Circuit Diagram Of Zener Regulated Power Supply Circuit Diagram Regulated Power Supply Circuit Zener Diode Construction of this 12 volt regulated power supply circuit using zener diode is very simple, first thing you need to bring at least 15v ac by using stepdown transformer, then. Learn how to use zener diodes to stabilize voltage in power supply circuits. The step down transformer reduce ac All linear power supply circuits which are designed to produce a. Regulated Power Supply Circuit Zener Diode.
From power-supply-circuit.blogspot.com
Power Supply Circuit Simple power supply regulator 12V 15V 30V by Regulated Power Supply Circuit Zener Diode All linear power supply circuits which are designed to produce a stabilized, constant voltage and current output fundamentally. See the circuit diagram, formula, and examples of zener. Learn how to use zener diodes to stabilize voltage in power supply circuits. The step down transformer reduce ac Learn how to use a zener diode as a simple and inexpensive voltage regulator,. Regulated Power Supply Circuit Zener Diode.
From wiraelectrical.com
Zener Diode Voltage Regulator Explanation and How to Build Wira Regulated Power Supply Circuit Zener Diode Here this circuit constructed with bridge rectifier and zener regulator. The step down transformer reduce ac Learn how to use zener diodes to stabilize voltage in power supply circuits. Learn how to use a zener diode as a simple and inexpensive voltage regulator, and its advantages and drawbacks. See the circuit diagram, formula, and examples of zener. Find out the. Regulated Power Supply Circuit Zener Diode.
From www.chegg.com
Solved Homework Design a Regulated Power Supply Using Zener Regulated Power Supply Circuit Zener Diode See the circuit diagram, formula, and examples of zener. Find out the important parameters to consider and the. Learn how to use a zener diode as a simple and inexpensive voltage regulator, and its advantages and drawbacks. Construction of this 12 volt regulated power supply circuit using zener diode is very simple, first thing you need to bring at least. Regulated Power Supply Circuit Zener Diode.
From www.toppr.com
In a zener regulated power supply a zener diode with Vz = 6 volt is Regulated Power Supply Circuit Zener Diode Find out the important parameters to consider and the. Learn how to use a zener diode to create a simple and inexpensive voltage regulator circuit. Learn how to use zener diodes to stabilize voltage in power supply circuits. Construction of this 12 volt regulated power supply circuit using zener diode is very simple, first thing you need to bring at. Regulated Power Supply Circuit Zener Diode.
From www.circuitdiagram.co
Draw A Circuit Diagram Of Zener Regulated Power Supply Circuit Diagram Regulated Power Supply Circuit Zener Diode See the circuit diagram, formula, and examples of zener. Construction of this 12 volt regulated power supply circuit using zener diode is very simple, first thing you need to bring at least 15v ac by using stepdown transformer, then. We can use this circuit as 12 volt power supply source for stepper motor, servo motor and peripherals need 12v. Here. Regulated Power Supply Circuit Zener Diode.
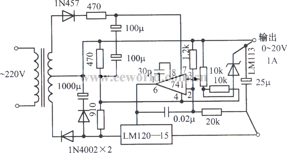
From www.seekic.com
0~20V、1A adjustable regulated power supply composed of LM12015, Zener Regulated Power Supply Circuit Zener Diode Construction of this 12 volt regulated power supply circuit using zener diode is very simple, first thing you need to bring at least 15v ac by using stepdown transformer, then. Here this circuit constructed with bridge rectifier and zener regulator. Learn how to use zener diodes to stabilize voltage in power supply circuits. See the circuit diagram, formula, and examples. Regulated Power Supply Circuit Zener Diode.
From www.vrogue.co
Regulador De Voltaje Con Diodo Zener Explicacion En P vrogue.co Regulated Power Supply Circuit Zener Diode The step down transformer reduce ac Learn how to use a zener diode to create a simple and inexpensive voltage regulator circuit. Here this circuit constructed with bridge rectifier and zener regulator. Construction of this 12 volt regulated power supply circuit using zener diode is very simple, first thing you need to bring at least 15v ac by using stepdown. Regulated Power Supply Circuit Zener Diode.
From www.circuits-diy.com
12 Volt Regulated Power Supply Circuit using Zener Diode Regulated Power Supply Circuit Zener Diode The step down transformer reduce ac Construction of this 12 volt regulated power supply circuit using zener diode is very simple, first thing you need to bring at least 15v ac by using stepdown transformer, then. Find out the important parameters to consider and the. See the circuit diagram, formula, and examples of zener. Here this circuit constructed with bridge. Regulated Power Supply Circuit Zener Diode.
From www.eleccircuit.com
What is Zener diode? Its principle working and example usage Regulated Power Supply Circuit Zener Diode Learn how to use a zener diode to create a simple and inexpensive voltage regulator circuit. The step down transformer reduce ac Here this circuit constructed with bridge rectifier and zener regulator. Construction of this 12 volt regulated power supply circuit using zener diode is very simple, first thing you need to bring at least 15v ac by using stepdown. Regulated Power Supply Circuit Zener Diode.
From www.circuits-diy.com
Zener Diode Voltage Regulator Circuit Regulated Power Supply Circuit Zener Diode Learn how to use zener diodes to stabilize voltage in power supply circuits. We can use this circuit as 12 volt power supply source for stepper motor, servo motor and peripherals need 12v. Find out the important parameters to consider and the. All linear power supply circuits which are designed to produce a stabilized, constant voltage and current output fundamentally.. Regulated Power Supply Circuit Zener Diode.
From www.chegg.com
Solved Q4) For the Zener regulated power supply shown below Regulated Power Supply Circuit Zener Diode The step down transformer reduce ac Find out the important parameters to consider and the. We can use this circuit as 12 volt power supply source for stepper motor, servo motor and peripherals need 12v. All linear power supply circuits which are designed to produce a stabilized, constant voltage and current output fundamentally. Construction of this 12 volt regulated power. Regulated Power Supply Circuit Zener Diode.
From www.eleccircuit.com
What is Zener diode? Its principle working and example usage Regulated Power Supply Circuit Zener Diode Here this circuit constructed with bridge rectifier and zener regulator. Find out the important parameters to consider and the. Learn how to use a zener diode to create a simple and inexpensive voltage regulator circuit. The step down transformer reduce ac Construction of this 12 volt regulated power supply circuit using zener diode is very simple, first thing you need. Regulated Power Supply Circuit Zener Diode.
From byjus.com
Zener Diode as a Voltage Regulator Working Principles Regulated Power Supply Circuit Zener Diode Learn how to use zener diodes to stabilize voltage in power supply circuits. All linear power supply circuits which are designed to produce a stabilized, constant voltage and current output fundamentally. Here this circuit constructed with bridge rectifier and zener regulator. Find out the important parameters to consider and the. Learn how to use a zener diode to create a. Regulated Power Supply Circuit Zener Diode.
From byjus.com
In a zener regulated power supply a zener diode with Vz=6V is used for Regulated Power Supply Circuit Zener Diode Learn how to use zener diodes to stabilize voltage in power supply circuits. See the circuit diagram, formula, and examples of zener. The step down transformer reduce ac We can use this circuit as 12 volt power supply source for stepper motor, servo motor and peripherals need 12v. Learn how to use a zener diode as a simple and inexpensive. Regulated Power Supply Circuit Zener Diode.
From www.studypool.com
SOLUTION Notes on regulated power supply load regulation and line Regulated Power Supply Circuit Zener Diode The step down transformer reduce ac Here this circuit constructed with bridge rectifier and zener regulator. Learn how to use zener diodes to stabilize voltage in power supply circuits. Learn how to use a zener diode as a simple and inexpensive voltage regulator, and its advantages and drawbacks. Construction of this 12 volt regulated power supply circuit using zener diode. Regulated Power Supply Circuit Zener Diode.
From www.circuits-diy.com
12 Volt Regulated Power Supply Circuit using Zener Diode Regulated Power Supply Circuit Zener Diode Here this circuit constructed with bridge rectifier and zener regulator. All linear power supply circuits which are designed to produce a stabilized, constant voltage and current output fundamentally. Learn how to use a zener diode as a simple and inexpensive voltage regulator, and its advantages and drawbacks. Learn how to use zener diodes to stabilize voltage in power supply circuits.. Regulated Power Supply Circuit Zener Diode.
From www.powerelectronicsnews.com
Power Supply Design Notes Zener Diode Voltage Regulator Power Regulated Power Supply Circuit Zener Diode Find out the important parameters to consider and the. We can use this circuit as 12 volt power supply source for stepper motor, servo motor and peripherals need 12v. All linear power supply circuits which are designed to produce a stabilized, constant voltage and current output fundamentally. The step down transformer reduce ac Learn how to use a zener diode. Regulated Power Supply Circuit Zener Diode.
From electricala2z.com
Zener Diode as Voltage Regulator Theory Circuit Diagram Regulated Power Supply Circuit Zener Diode Construction of this 12 volt regulated power supply circuit using zener diode is very simple, first thing you need to bring at least 15v ac by using stepdown transformer, then. Here this circuit constructed with bridge rectifier and zener regulator. Learn how to use zener diodes to stabilize voltage in power supply circuits. Learn how to use a zener diode. Regulated Power Supply Circuit Zener Diode.
From www.youtube.com
Regulated power supply using zener diode( EL 204, unit 5) by santosh Regulated Power Supply Circuit Zener Diode The step down transformer reduce ac Learn how to use zener diodes to stabilize voltage in power supply circuits. Learn how to use a zener diode to create a simple and inexpensive voltage regulator circuit. We can use this circuit as 12 volt power supply source for stepper motor, servo motor and peripherals need 12v. Construction of this 12 volt. Regulated Power Supply Circuit Zener Diode.
From www.circuitdiagram.co
zener diode as a voltage regulator circuit diagram Circuit Diagram Regulated Power Supply Circuit Zener Diode Learn how to use a zener diode as a simple and inexpensive voltage regulator, and its advantages and drawbacks. See the circuit diagram, formula, and examples of zener. Find out the important parameters to consider and the. Learn how to use a zener diode to create a simple and inexpensive voltage regulator circuit. Here this circuit constructed with bridge rectifier. Regulated Power Supply Circuit Zener Diode.
From electrosome.com
Zener Diode Voltage Regulator Regulated Power Supply Circuit Zener Diode See the circuit diagram, formula, and examples of zener. We can use this circuit as 12 volt power supply source for stepper motor, servo motor and peripherals need 12v. All linear power supply circuits which are designed to produce a stabilized, constant voltage and current output fundamentally. Construction of this 12 volt regulated power supply circuit using zener diode is. Regulated Power Supply Circuit Zener Diode.
From www.chegg.com
Solved 5. For the Zenerregulated power supply in the figure Regulated Power Supply Circuit Zener Diode Learn how to use zener diodes to stabilize voltage in power supply circuits. We can use this circuit as 12 volt power supply source for stepper motor, servo motor and peripherals need 12v. All linear power supply circuits which are designed to produce a stabilized, constant voltage and current output fundamentally. Find out the important parameters to consider and the.. Regulated Power Supply Circuit Zener Diode.
From www.multisim.com
Copy of Regulated Power Supply, BJT, Zener Diode Vs Vz Vbe Regulated Power Supply Circuit Zener Diode See the circuit diagram, formula, and examples of zener. The step down transformer reduce ac All linear power supply circuits which are designed to produce a stabilized, constant voltage and current output fundamentally. Here this circuit constructed with bridge rectifier and zener regulator. Learn how to use a zener diode to create a simple and inexpensive voltage regulator circuit. Find. Regulated Power Supply Circuit Zener Diode.
From www.youtube.com
Power Zener Diodes as Voltage Regulators Circuit Analysis Regulated Power Supply Circuit Zener Diode See the circuit diagram, formula, and examples of zener. Find out the important parameters to consider and the. Learn how to use a zener diode as a simple and inexpensive voltage regulator, and its advantages and drawbacks. All linear power supply circuits which are designed to produce a stabilized, constant voltage and current output fundamentally. Here this circuit constructed with. Regulated Power Supply Circuit Zener Diode.
From www.studypool.com
SOLUTION Notes on regulated power supply load regulation and line Regulated Power Supply Circuit Zener Diode All linear power supply circuits which are designed to produce a stabilized, constant voltage and current output fundamentally. Learn how to use a zener diode to create a simple and inexpensive voltage regulator circuit. We can use this circuit as 12 volt power supply source for stepper motor, servo motor and peripherals need 12v. The step down transformer reduce ac. Regulated Power Supply Circuit Zener Diode.
From www.youtube.com
Zener diode as voltage regulator circuit Simulation Proteus EEEE Regulated Power Supply Circuit Zener Diode Find out the important parameters to consider and the. All linear power supply circuits which are designed to produce a stabilized, constant voltage and current output fundamentally. See the circuit diagram, formula, and examples of zener. We can use this circuit as 12 volt power supply source for stepper motor, servo motor and peripherals need 12v. Learn how to use. Regulated Power Supply Circuit Zener Diode.
From informacionpublica2021.svet.gob.gt
12 Volt Regulated Power Supply Circuit Using Zener Diode, 43 OFF Regulated Power Supply Circuit Zener Diode All linear power supply circuits which are designed to produce a stabilized, constant voltage and current output fundamentally. Construction of this 12 volt regulated power supply circuit using zener diode is very simple, first thing you need to bring at least 15v ac by using stepdown transformer, then. Learn how to use a zener diode to create a simple and. Regulated Power Supply Circuit Zener Diode.
From www.indiamart.com
Metal Analog OSAW Regulated Power Supply Using Zener Diode, For Regulated Power Supply Circuit Zener Diode The step down transformer reduce ac We can use this circuit as 12 volt power supply source for stepper motor, servo motor and peripherals need 12v. Construction of this 12 volt regulated power supply circuit using zener diode is very simple, first thing you need to bring at least 15v ac by using stepdown transformer, then. Here this circuit constructed. Regulated Power Supply Circuit Zener Diode.
From studylib.net
How to make a Zener Regulated power supply Regulated Power Supply Circuit Zener Diode Find out the important parameters to consider and the. Learn how to use a zener diode to create a simple and inexpensive voltage regulator circuit. Learn how to use zener diodes to stabilize voltage in power supply circuits. We can use this circuit as 12 volt power supply source for stepper motor, servo motor and peripherals need 12v. The step. Regulated Power Supply Circuit Zener Diode.
From byjus.com
65 In a zener regulated power supply a zener diode with Vz= 6 volt is Regulated Power Supply Circuit Zener Diode Find out the important parameters to consider and the. Construction of this 12 volt regulated power supply circuit using zener diode is very simple, first thing you need to bring at least 15v ac by using stepdown transformer, then. Here this circuit constructed with bridge rectifier and zener regulator. All linear power supply circuits which are designed to produce a. Regulated Power Supply Circuit Zener Diode.
From iiitl.ac.in
12 Volt Regulated Power Supply Circuit Using Zener Diode, 42 OFF Regulated Power Supply Circuit Zener Diode The step down transformer reduce ac Learn how to use a zener diode as a simple and inexpensive voltage regulator, and its advantages and drawbacks. See the circuit diagram, formula, and examples of zener. Construction of this 12 volt regulated power supply circuit using zener diode is very simple, first thing you need to bring at least 15v ac by. Regulated Power Supply Circuit Zener Diode.
From www.vrogue.co
12 Volt Regulated Power Supply Circuit Using Zener Di vrogue.co Regulated Power Supply Circuit Zener Diode Learn how to use zener diodes to stabilize voltage in power supply circuits. The step down transformer reduce ac Learn how to use a zener diode as a simple and inexpensive voltage regulator, and its advantages and drawbacks. Find out the important parameters to consider and the. Learn how to use a zener diode to create a simple and inexpensive. Regulated Power Supply Circuit Zener Diode.