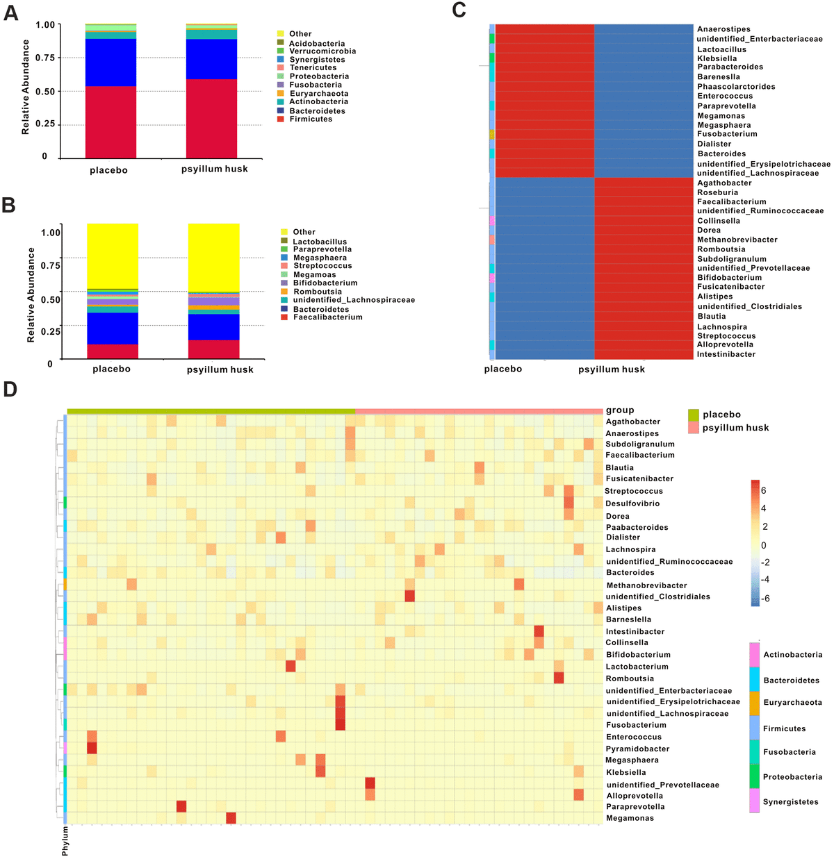
Psyllium Husk Gut Bacteria . Psyllium is a widely used treatment for constipation. It traps water in the intestine increasing stool water, easing defaecation and. Recent studies have shown that psyllium husk can improve the clinical symptoms of constipation by regulating gut microbiota, but. Psyllium is a widely used treatment for constipation. Recent studies have shown that psyllium husk can improve the clinical. It traps water in the intestine. In this study, we aimed to determine the effect of psyllium husk supplementation on the intestinal microbiota of both healthy. For the first mechanism of action, psyllium improving gut microbiota, recent studies using 16s rrna gene sequencing analysis. A recent study of the gut microbiota of ckd patients showed higher abundances of bacterial families expressing urease, uricase,. Psyllium is a widely used treatment for constipation. It traps water in the intestine increasing stool water, easing defaecation and altering the colonic environment.
from nutricentral.co.uk
It traps water in the intestine increasing stool water, easing defaecation and altering the colonic environment. For the first mechanism of action, psyllium improving gut microbiota, recent studies using 16s rrna gene sequencing analysis. Psyllium is a widely used treatment for constipation. It traps water in the intestine. It traps water in the intestine increasing stool water, easing defaecation and. Psyllium is a widely used treatment for constipation. Recent studies have shown that psyllium husk can improve the clinical. A recent study of the gut microbiota of ckd patients showed higher abundances of bacterial families expressing urease, uricase,. In this study, we aimed to determine the effect of psyllium husk supplementation on the intestinal microbiota of both healthy. Psyllium is a widely used treatment for constipation.
Buy Psyllium Husk 12 oz Now Foods, Intestinal Health online, UK delivery
Psyllium Husk Gut Bacteria It traps water in the intestine increasing stool water, easing defaecation and altering the colonic environment. Psyllium is a widely used treatment for constipation. Psyllium is a widely used treatment for constipation. A recent study of the gut microbiota of ckd patients showed higher abundances of bacterial families expressing urease, uricase,. It traps water in the intestine increasing stool water, easing defaecation and. For the first mechanism of action, psyllium improving gut microbiota, recent studies using 16s rrna gene sequencing analysis. It traps water in the intestine increasing stool water, easing defaecation and altering the colonic environment. Recent studies have shown that psyllium husk can improve the clinical symptoms of constipation by regulating gut microbiota, but. It traps water in the intestine. Recent studies have shown that psyllium husk can improve the clinical. Psyllium is a widely used treatment for constipation. In this study, we aimed to determine the effect of psyllium husk supplementation on the intestinal microbiota of both healthy.
From www.aging-us.com
The effects of psyllium husk on gut microbiota composition and function Psyllium Husk Gut Bacteria For the first mechanism of action, psyllium improving gut microbiota, recent studies using 16s rrna gene sequencing analysis. Recent studies have shown that psyllium husk can improve the clinical. It traps water in the intestine increasing stool water, easing defaecation and. A recent study of the gut microbiota of ckd patients showed higher abundances of bacterial families expressing urease, uricase,.. Psyllium Husk Gut Bacteria.
From www.byclue.com
Now Foods, Psyllium Husk Caps, 700 mg, 180 Capsules By iHerb Psyllium Husk Gut Bacteria Recent studies have shown that psyllium husk can improve the clinical. It traps water in the intestine. A recent study of the gut microbiota of ckd patients showed higher abundances of bacterial families expressing urease, uricase,. Recent studies have shown that psyllium husk can improve the clinical symptoms of constipation by regulating gut microbiota, but. Psyllium is a widely used. Psyllium Husk Gut Bacteria.
From www.pinterest.com
Pin on Nutritional Counseling Psyllium Husk Gut Bacteria Psyllium is a widely used treatment for constipation. It traps water in the intestine increasing stool water, easing defaecation and altering the colonic environment. It traps water in the intestine. Psyllium is a widely used treatment for constipation. For the first mechanism of action, psyllium improving gut microbiota, recent studies using 16s rrna gene sequencing analysis. Recent studies have shown. Psyllium Husk Gut Bacteria.
From greenola.ph
Greenola Organic Psyllium Husk Greenola Psyllium Husk Gut Bacteria Recent studies have shown that psyllium husk can improve the clinical. A recent study of the gut microbiota of ckd patients showed higher abundances of bacterial families expressing urease, uricase,. It traps water in the intestine increasing stool water, easing defaecation and altering the colonic environment. For the first mechanism of action, psyllium improving gut microbiota, recent studies using 16s. Psyllium Husk Gut Bacteria.
From www.herbazest.com
Psyllium Husk Has Shown to Affect Intestinal Microbiota HerbaZest Psyllium Husk Gut Bacteria Recent studies have shown that psyllium husk can improve the clinical. It traps water in the intestine. In this study, we aimed to determine the effect of psyllium husk supplementation on the intestinal microbiota of both healthy. It traps water in the intestine increasing stool water, easing defaecation and altering the colonic environment. Psyllium is a widely used treatment for. Psyllium Husk Gut Bacteria.
From maiaorganicos.mx
Psyllium Husk Maia Orgánicos Psyllium Husk Gut Bacteria It traps water in the intestine increasing stool water, easing defaecation and altering the colonic environment. In this study, we aimed to determine the effect of psyllium husk supplementation on the intestinal microbiota of both healthy. It traps water in the intestine increasing stool water, easing defaecation and. Recent studies have shown that psyllium husk can improve the clinical. Recent. Psyllium Husk Gut Bacteria.
From www.sironasupplements.co.uk
NOW Psyllium Husk Caps 500 mg Psyllium Husk Gut Bacteria Recent studies have shown that psyllium husk can improve the clinical. Recent studies have shown that psyllium husk can improve the clinical symptoms of constipation by regulating gut microbiota, but. In this study, we aimed to determine the effect of psyllium husk supplementation on the intestinal microbiota of both healthy. Psyllium is a widely used treatment for constipation. A recent. Psyllium Husk Gut Bacteria.
From www.biogenique.com
Psyllium Husk Biogenique Inc Psyllium Husk Gut Bacteria It traps water in the intestine increasing stool water, easing defaecation and altering the colonic environment. It traps water in the intestine increasing stool water, easing defaecation and. In this study, we aimed to determine the effect of psyllium husk supplementation on the intestinal microbiota of both healthy. Recent studies have shown that psyllium husk can improve the clinical. Psyllium. Psyllium Husk Gut Bacteria.
From www.pinterest.com
Pin on Projects to try Psyllium Husk Gut Bacteria Psyllium is a widely used treatment for constipation. A recent study of the gut microbiota of ckd patients showed higher abundances of bacterial families expressing urease, uricase,. It traps water in the intestine increasing stool water, easing defaecation and altering the colonic environment. Psyllium is a widely used treatment for constipation. It traps water in the intestine. It traps water. Psyllium Husk Gut Bacteria.
From www.aging-us.com
The effects of psyllium husk on gut microbiota composition and function Psyllium Husk Gut Bacteria It traps water in the intestine increasing stool water, easing defaecation and altering the colonic environment. Recent studies have shown that psyllium husk can improve the clinical symptoms of constipation by regulating gut microbiota, but. In this study, we aimed to determine the effect of psyllium husk supplementation on the intestinal microbiota of both healthy. For the first mechanism of. Psyllium Husk Gut Bacteria.
From www.amazon.com
Gut Health Supplement 14,400mg with Prebiotic Fiber Psyllium Husk Gut Bacteria For the first mechanism of action, psyllium improving gut microbiota, recent studies using 16s rrna gene sequencing analysis. It traps water in the intestine increasing stool water, easing defaecation and. It traps water in the intestine. Recent studies have shown that psyllium husk can improve the clinical. Psyllium is a widely used treatment for constipation. Psyllium is a widely used. Psyllium Husk Gut Bacteria.
From globelapharma.com
PSYLLIUM HUSK POWDER Globela Pharma Pvt Ltd. Psyllium Husk Gut Bacteria It traps water in the intestine. Recent studies have shown that psyllium husk can improve the clinical. Recent studies have shown that psyllium husk can improve the clinical symptoms of constipation by regulating gut microbiota, but. It traps water in the intestine increasing stool water, easing defaecation and. Psyllium is a widely used treatment for constipation. In this study, we. Psyllium Husk Gut Bacteria.
From nutricentral.co.uk
Buy Psyllium Husk 12 oz Now Foods, Intestinal Health online, UK delivery Psyllium Husk Gut Bacteria Psyllium is a widely used treatment for constipation. For the first mechanism of action, psyllium improving gut microbiota, recent studies using 16s rrna gene sequencing analysis. Psyllium is a widely used treatment for constipation. In this study, we aimed to determine the effect of psyllium husk supplementation on the intestinal microbiota of both healthy. Psyllium is a widely used treatment. Psyllium Husk Gut Bacteria.
From www.thelancet.com
The gut mycobiome in health, disease, and clinical applications in Psyllium Husk Gut Bacteria Psyllium is a widely used treatment for constipation. A recent study of the gut microbiota of ckd patients showed higher abundances of bacterial families expressing urease, uricase,. Recent studies have shown that psyllium husk can improve the clinical. It traps water in the intestine increasing stool water, easing defaecation and. In this study, we aimed to determine the effect of. Psyllium Husk Gut Bacteria.
From www.pinterest.co.uk
Psyllium Intensive (with Probiotic & Prune) 100g BioCare Natures Psyllium Husk Gut Bacteria It traps water in the intestine increasing stool water, easing defaecation and. It traps water in the intestine increasing stool water, easing defaecation and altering the colonic environment. In this study, we aimed to determine the effect of psyllium husk supplementation on the intestinal microbiota of both healthy. Psyllium is a widely used treatment for constipation. For the first mechanism. Psyllium Husk Gut Bacteria.
From www.aging-us.com
The effects of psyllium husk on gut microbiota composition and function Psyllium Husk Gut Bacteria Recent studies have shown that psyllium husk can improve the clinical. Psyllium is a widely used treatment for constipation. It traps water in the intestine. For the first mechanism of action, psyllium improving gut microbiota, recent studies using 16s rrna gene sequencing analysis. In this study, we aimed to determine the effect of psyllium husk supplementation on the intestinal microbiota. Psyllium Husk Gut Bacteria.
From vganfruit.com
Psyllium Husk (Psyllium en polvo 100 Natural) 284gr Vgan Fruit Psyllium Husk Gut Bacteria For the first mechanism of action, psyllium improving gut microbiota, recent studies using 16s rrna gene sequencing analysis. It traps water in the intestine increasing stool water, easing defaecation and. Psyllium is a widely used treatment for constipation. Recent studies have shown that psyllium husk can improve the clinical. It traps water in the intestine increasing stool water, easing defaecation. Psyllium Husk Gut Bacteria.
From www.foodsforgut.com
Psyllium Husk Plus Detox Formula Editor X Psyllium Husk Gut Bacteria A recent study of the gut microbiota of ckd patients showed higher abundances of bacterial families expressing urease, uricase,. It traps water in the intestine increasing stool water, easing defaecation and. It traps water in the intestine increasing stool water, easing defaecation and altering the colonic environment. For the first mechanism of action, psyllium improving gut microbiota, recent studies using. Psyllium Husk Gut Bacteria.
From www.walmart.com
Milamiamor 15 Day Cleanse Gut and Colon Support Advanced Cleanse with Psyllium Husk Gut Bacteria A recent study of the gut microbiota of ckd patients showed higher abundances of bacterial families expressing urease, uricase,. In this study, we aimed to determine the effect of psyllium husk supplementation on the intestinal microbiota of both healthy. Psyllium is a widely used treatment for constipation. It traps water in the intestine increasing stool water, easing defaecation and. Recent. Psyllium Husk Gut Bacteria.
From www.rawfields.com
Organic Psyllium Husk Rawfields Psyllium Husk Gut Bacteria It traps water in the intestine. Psyllium is a widely used treatment for constipation. Recent studies have shown that psyllium husk can improve the clinical. Psyllium is a widely used treatment for constipation. It traps water in the intestine increasing stool water, easing defaecation and. Recent studies have shown that psyllium husk can improve the clinical symptoms of constipation by. Psyllium Husk Gut Bacteria.
From lifeirl.com
Zealthy Life Organic Psyllium Husk Capsules Pack of Two LifeIRL Psyllium Husk Gut Bacteria Psyllium is a widely used treatment for constipation. Psyllium is a widely used treatment for constipation. Recent studies have shown that psyllium husk can improve the clinical symptoms of constipation by regulating gut microbiota, but. It traps water in the intestine increasing stool water, easing defaecation and. It traps water in the intestine increasing stool water, easing defaecation and altering. Psyllium Husk Gut Bacteria.
From wheyplusnt.com
Nutricost Psyllium Husk 1500mg 500 viên WheyPlus Psyllium Husk Gut Bacteria It traps water in the intestine increasing stool water, easing defaecation and. In this study, we aimed to determine the effect of psyllium husk supplementation on the intestinal microbiota of both healthy. Psyllium is a widely used treatment for constipation. It traps water in the intestine increasing stool water, easing defaecation and altering the colonic environment. For the first mechanism. Psyllium Husk Gut Bacteria.
From www.prov-international.com
Psyllium Husk 014120 Psyllium Husk Gut Bacteria For the first mechanism of action, psyllium improving gut microbiota, recent studies using 16s rrna gene sequencing analysis. Recent studies have shown that psyllium husk can improve the clinical symptoms of constipation by regulating gut microbiota, but. Psyllium is a widely used treatment for constipation. Psyllium is a widely used treatment for constipation. Psyllium is a widely used treatment for. Psyllium Husk Gut Bacteria.
From www.culturedfoodlife.com
Yerba Prima Psyllium Whole Husks Cultured Food Life Psyllium Husk Gut Bacteria For the first mechanism of action, psyllium improving gut microbiota, recent studies using 16s rrna gene sequencing analysis. It traps water in the intestine increasing stool water, easing defaecation and. A recent study of the gut microbiota of ckd patients showed higher abundances of bacterial families expressing urease, uricase,. In this study, we aimed to determine the effect of psyllium. Psyllium Husk Gut Bacteria.
From kiwla.com
NOW Whole Psyllium Husk 24 oz Psyllium Husk Gut Bacteria Recent studies have shown that psyllium husk can improve the clinical symptoms of constipation by regulating gut microbiota, but. In this study, we aimed to determine the effect of psyllium husk supplementation on the intestinal microbiota of both healthy. Psyllium is a widely used treatment for constipation. It traps water in the intestine increasing stool water, easing defaecation and altering. Psyllium Husk Gut Bacteria.
From www.aging-us.com
The effects of psyllium husk on gut microbiota composition and function Psyllium Husk Gut Bacteria Recent studies have shown that psyllium husk can improve the clinical. Psyllium is a widely used treatment for constipation. Psyllium is a widely used treatment for constipation. A recent study of the gut microbiota of ckd patients showed higher abundances of bacterial families expressing urease, uricase,. For the first mechanism of action, psyllium improving gut microbiota, recent studies using 16s. Psyllium Husk Gut Bacteria.
From www.wakeupbodynutrition.com
NOW Foods Psyllium Husk (500 mg 200 Veggie Capsules) Intestinal Health Psyllium Husk Gut Bacteria Psyllium is a widely used treatment for constipation. For the first mechanism of action, psyllium improving gut microbiota, recent studies using 16s rrna gene sequencing analysis. In this study, we aimed to determine the effect of psyllium husk supplementation on the intestinal microbiota of both healthy. Recent studies have shown that psyllium husk can improve the clinical. It traps water. Psyllium Husk Gut Bacteria.
From cleannutra.com
Slippery Elm 5000mg Psyllium Husk 2000mg Pre Probiotic Digestive Gut H Psyllium Husk Gut Bacteria Recent studies have shown that psyllium husk can improve the clinical symptoms of constipation by regulating gut microbiota, but. Psyllium is a widely used treatment for constipation. It traps water in the intestine increasing stool water, easing defaecation and. Psyllium is a widely used treatment for constipation. Recent studies have shown that psyllium husk can improve the clinical. It traps. Psyllium Husk Gut Bacteria.
From issuu.com
What Are The Benefits of Psyllium Husk and Seeds? by Yash Corporation Psyllium Husk Gut Bacteria Psyllium is a widely used treatment for constipation. For the first mechanism of action, psyllium improving gut microbiota, recent studies using 16s rrna gene sequencing analysis. Recent studies have shown that psyllium husk can improve the clinical. In this study, we aimed to determine the effect of psyllium husk supplementation on the intestinal microbiota of both healthy. Recent studies have. Psyllium Husk Gut Bacteria.
From articles.mercola.com
Organic Psyllium Husk Uses, Benefits & Side Effects Psyllium Husk Gut Bacteria Recent studies have shown that psyllium husk can improve the clinical symptoms of constipation by regulating gut microbiota, but. For the first mechanism of action, psyllium improving gut microbiota, recent studies using 16s rrna gene sequencing analysis. A recent study of the gut microbiota of ckd patients showed higher abundances of bacterial families expressing urease, uricase,. Psyllium is a widely. Psyllium Husk Gut Bacteria.
From www.dreamstime.com
Psyllium. Plantain Husk in a Glass Jar, Side View Stock Image Image Psyllium Husk Gut Bacteria Psyllium is a widely used treatment for constipation. A recent study of the gut microbiota of ckd patients showed higher abundances of bacterial families expressing urease, uricase,. Psyllium is a widely used treatment for constipation. It traps water in the intestine increasing stool water, easing defaecation and. Recent studies have shown that psyllium husk can improve the clinical symptoms of. Psyllium Husk Gut Bacteria.
From www.amazon.co.uk
Intensive Colon Cleanse with Psyllium Husk Powder, Brown Rice Bran, 10 Psyllium Husk Gut Bacteria A recent study of the gut microbiota of ckd patients showed higher abundances of bacterial families expressing urease, uricase,. Psyllium is a widely used treatment for constipation. It traps water in the intestine. In this study, we aimed to determine the effect of psyllium husk supplementation on the intestinal microbiota of both healthy. For the first mechanism of action, psyllium. Psyllium Husk Gut Bacteria.
From www.amazon.co.uk
Intensive Colon Cleanse with Psyllium Husk Powder, Brown Rice Bran, 10 Psyllium Husk Gut Bacteria For the first mechanism of action, psyllium improving gut microbiota, recent studies using 16s rrna gene sequencing analysis. Recent studies have shown that psyllium husk can improve the clinical symptoms of constipation by regulating gut microbiota, but. A recent study of the gut microbiota of ckd patients showed higher abundances of bacterial families expressing urease, uricase,. Psyllium is a widely. Psyllium Husk Gut Bacteria.
From www.gosupps.com
BioLife Colon Cleanse & Detox for Weight Depletion with Psyllium Husk Psyllium Husk Gut Bacteria Psyllium is a widely used treatment for constipation. It traps water in the intestine increasing stool water, easing defaecation and. It traps water in the intestine. For the first mechanism of action, psyllium improving gut microbiota, recent studies using 16s rrna gene sequencing analysis. It traps water in the intestine increasing stool water, easing defaecation and altering the colonic environment.. Psyllium Husk Gut Bacteria.
From www.lybrate.com
Psyllium Husk (Isabgol) Benefits And Its Side Effects Lybrate Psyllium Husk Gut Bacteria Psyllium is a widely used treatment for constipation. Recent studies have shown that psyllium husk can improve the clinical. Psyllium is a widely used treatment for constipation. It traps water in the intestine. It traps water in the intestine increasing stool water, easing defaecation and. A recent study of the gut microbiota of ckd patients showed higher abundances of bacterial. Psyllium Husk Gut Bacteria.